領域信息
正(zheng)式發布時刻:2021-10-28 16:54:14 瀏(liu)覽(lan)器:2094
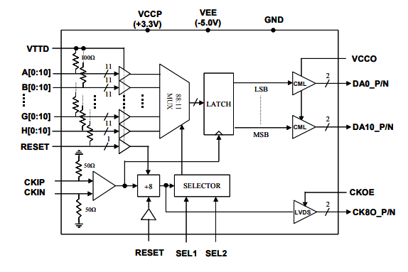
EUVIS MX8811S是高(gao)速11通道8:1多路(lu)復(fu)用(yong)器(qi)。88個單(dan)端數(shu)據(ju)輸入(ru)(ru)被(bei)多路(lu)復(fu)用(yong)到11位差分數(shu)據(ju)輸出。輸出驅動(dong)器(qi)的(de)頂(ding)部開關電(dian)(dian)(dian)源VCCO可用(yong)作(zuo)設置(zhi)適宜最流行的(de)高(gao)速標準(zhun)接口(如(ru)CML或(huo)LVDS)的(de)輸出電(dian)(dian)(dian)壓(ya)(ya)。EUVIS多路(lu)復(fu)用(yong)器(qi)可在(zai)大于4GHz的(de)時鐘(zhong)頻率下(xia)運行。數(shu)字(zi)數(shu)據(ju)輸入(ru)(ru)終(zhong)(zhong)端為單(dan)端,片上終(zhong)(zhong)端電(dian)(dian)(dian)阻為100歐姆,其參(can)考(kao)電(dian)(dian)(dian)壓(ya)(ya)vttd可承載適用(yong)于各(ge)種各(ge)樣(yang)單(dan)端標準(zhun)接口的(de)大范圍電(dian)(dian)(dian)壓(ya)(ya)電(dian)(dian)(dian)壓(ya)(ya)。EUVIS MX8811S控制引腳sel1/sel2挑(tiao)選最合(he)適采樣(yang)(yang)窗口,以(yi)(yi)適應88個(ge)輸入(ru)(ru)數據(ju)(ju)的各種各樣(yang)(yang)延遲。提供時鐘輸出ck8o除以(yi)(yi)8μP/N和采樣(yang)(yang)相(xiang)位挑(tiao)選(SEL1和SEL2),以(yi)(yi)提升相(xiang)對于輸入(ru)(ru)數據(ju)(ju)的采樣(yang)(yang)相(xiang)位對齊(qi)。EUVIS為需要同步數個(ge)MX8811S芯片輸出的應用程序提供重(zhong)置功能。CKOE引腳用作在不中(zhong)止內部操作的情(qing)況(kuang)下啟(qi)用/禁用ck8o.
P/N鬧鐘輸(shu)入(ru)輸(shu)出(chu)(chu)精度的輸(shu)入(ru)輸(shu)出(chu)(chu)精度驅使(shi)器有益于模式應用。

重要功能性
11位(wei)8:1(總共88:11)多路重復使用器,每一(yi)差分模擬輸出位(wei)的運作(zuo)工作(zuo)效率大于(yu)等于(yu)4Gbps;
致力(li)于(yu)(yu)打(da)造打(da)造于(yu)(yu)EUVIS>8GSPS MUXDAC(如MD622H和MD662H)設計(ji)的概念作為疊加數據(ju)統計(ji)多路復接;
VTTD片上100歐姆(mu)終端(duan)用(yong)戶用(yong)在單端(duan)數據統(tong)計和歸位輸進;
11位差分對輸送,帶進拉按鈕開(kai)關直流穩壓電源VCCO,以自動(dong)匹配(pei)不同的形形色(se)色(se)飛速原(yuan)則模塊;
最比較好錄入數據統計采集對(dui)話框(kuang)在挑(tiao)選(SEL1/SEL2);
用輸送(song)帶動器啟動/禁止操控(kong)(CKOE)互補原理除8秒表LVDS模擬輸出,不都要駁回處理器企業內部方法;
解鎖工作,云同(tong)步多(duo)個集成ic利用;
2.7W技能損失;
TQFP封裝,帶漏出來焊盤(pan),以上升地線儀(yi)器和,散熱整理;
鄭州市立維創展社會(hui)是EUVIS的(de)(de)代生產商商,基本(ben)供給EUVIS的(de)(de)全(quan).球超一(yi)流(liu)的(de)(de)速度數模轉為DAC、可(ke)以直接數碼頻繁 生成(cheng)器(qi)DDS、多(duo)路(lu)復用DAC的(de)(de)心片(pian)級(ji)品牌(pai),或高速路(lu)收采板卡、技術性正(zheng)弦(xian)波(bo)形引發器(qi)等(deng)品牌(pai),正(zheng)品現貨(huo)交易,成(cheng)本(ben)好處,追捧聯系(xi)。