中文翻譯
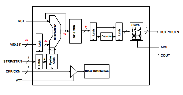
MX2412H高速復用器芯片
MX2412H髙速復用技術器集成ic
MD662H高速DAC芯片
MD657B_5p5G高速DAC芯片
MD657B_5p5G高DAC集成電路芯片
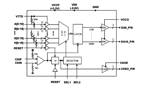
MD653D高速DAC芯片
MD653D髙速DAC集成電路芯片
MD652D高速DAC芯片
MD652D髙速DAC心片
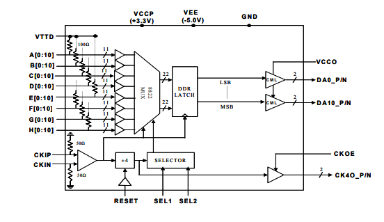
MD657B_7p0G高速DAC芯片
MD657B_7p0G快速路DAC存儲芯片
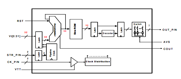
DS878–高速啁啾直接數字合成器
DS878–快速路啁啾進行數字6分解成器掛鐘率:4.5 GHz工作頻率字位:32可以擇RZ方式:?
DS852–高速2.2 GHz直接數字合成器
DS852–穩定2.2 GHz之間羅馬數字(zi)結合器掛鐘平(ping)率:2.5 GHz率(lv)字位:32待選擇(ze)RZ玩法(fa):?
DS852–穩定2.2 GHz之間羅馬數字(zi)結合器
掛鐘平(ping)率:2.5 GHz
率(lv)字位:32
待選擇(ze)RZ玩法(fa):?
DS856–高速3GHz直接數字合成器
DS856–髙速3GHz立即數值提煉器掛(gua)鐘(zhong)聲音頻(pin)率:3.0 GHz平率字位:32能選(xuan)擇RZ模式切換:?
掛(gua)鐘(zhong)聲音頻(pin)率:3.0 GHz
平率字位:32
能選(xuan)擇RZ模式切換:?
DS855–相位調制直接數字合成器
DS855–相位解調直觀號碼轉化成器秒表工作頻率:2.2 GHz率字位(wei):32必選擇RZ的模式:?特征:11位相(xiang)位調試
秒表工作頻率:2.2 GHz
率字位(wei):32
必選擇RZ的模式:?
特征:11位相(xiang)位調試
DS875–帶相位調制端口的直接數字合成器
DS875–帶相位解調串口的會直接數字6合出器鐘(zhong)表(biao)的(de)頻率:2.8 GHz聲音(yin)頻(pin)率字位:30可(ke)選裝(zhuang)擇RZ策略:?特征:11位(wei)相位(wei)幅(fu)度(du)調(diao)制
鐘(zhong)表(biao)的(de)頻率:2.8 GHz
聲音(yin)頻(pin)率字位:30
可(ke)選裝(zhuang)擇RZ策略:?
特征:11位(wei)相位(wei)幅(fu)度(du)調(diao)制
DS872–高速啁啾直接數字合成器
DS872–公路啁啾會直接羅馬數字組成器數字時鐘速率:3.0 GHz速率字(zi)位:32要選(xuan)擇RZ模試:?特征:高(gao)chi的精(jing)準要定期
數字時鐘速率:3.0 GHz
速率字(zi)位:32
要選(xuan)擇RZ模試:?
特征:高(gao)chi的精(jing)準要定期
MD663B:雙采樣率>10.0 Gsps寬帶5GH帶寬MUXDAC
MD663B:雙采集率>10.0 Gsps寬帶網5GH網絡帶寬MUXDACMUX比重:4:1同比下降率:10 Gsps可(ke)選裝擇RZ的模式:?特征:-3.8V + 1.5V
MUX比重:4:1
同比下降率:10 Gsps
可(ke)選裝擇RZ的模式:?
特征:-3.8V + 1.5V
MD6639:雙采樣率>10.0 Gsps寬帶5GH帶寬MUXDAC
MD6639:雙采集率>10.0 Gsps寬帶網5GH速率MUXDACMUX百分率:4:1跌幅率:10 Gsps待選擇RZ形式 :?共同點:EAR99
MD662H–雙采樣率>8 Gsps MUXDAC
MD662H–雙采集率>8 Gsps MUXDACMUX比列:4:1上漲率率:8 Gsps可選裝擇RZ形式 :?特色:雙監測率DAC
MD657B:具有模擬輸出模式選擇的高速>6.0 GHz寬帶MUXDAC
MD657B:有著模擬系統內容輸出形式挑選的高速路>6.0 GHz聯通寬帶MUXDACMUX比列:4:1減幅率:6 Gsps必選擇RZ形式:?功能:-3.6V + 1.5V
MD6579:高速>6.0 GHz寬帶MUXDAC,帶模擬輸出模式選擇
MD6579:迅速>6.0 GHz寬帶網絡MUXDAC,帶模擬訓練的輸出模試選取MUX百分率:4:1同比率:6 Gsps供選擇擇RZ經濟模式:?優點:EAR99
MD652D-高速>4GHz MUXDAC
MD652D-高速收費站>4GHz MUXDACMUX百分率:4:1減幅率:4.5 Gsps能選擇RZ的模式:?顯著特點:
MD653D–模擬輸出模式可選MUXDAC
MD653D–模擬訓練輸出的基本模式可以選擇MUXDACMUX比重:4:1增長幅度率:4 Gsps待選擇RZ格局:?特征英文:高達模型第二奈奎斯特搖滾樂隊
MD223D:高速3.2GHz雙通道寬帶MUXDAC,可選擇模擬輸出模式
MD223D:穩定3.2GHz雙緩沖區寬帶網絡MUXDAC,供選擇擇仿真模擬輸出經濟模式MUX百分率:2:1同比率:3.2 Gsps自選擇RZ格局:?功能:雙車道DAC
MX2412D–4 Gbps 12位2:1多路復用器
MX2412D–4 Gbps 12位2:1多路復用技術器功率:2:1打印輸出數據表格率:4 Gbps的特點:
MX4411D–4 Gbps 11位4:1多路復用器
MX4411D–4 Gbps 11位4:1多路重復使用器倍數:4:1轉換數據源率:4 Gbps結構特征:
MX8811S–4 Gbps 11位8:1多路復用器
MX8811S–4 Gbps 11位8:1多路多路復用器倍數:8:1傳輸的數據率:4 Gbps特征描述:
MX2412H–>8 Gbps 12位2:1多路復用器
MX2412H–>8 Gbps 12位2:1多路重復使用器功率:2:1內容輸出數據資料率:10 Gbps有特點:翻倍數值速度
MX4411H–>8 Gbps 11位4:1多路復用器
MX4411H–>8 Gbps 11位4:1多路復用技術器功率:4:1模擬輸出統計數據率:8 Gbps特證:三倍動態數據速率單位
MX8811H–>8 Gbps 11位8:1多路復用器
MX8811H–>8 Gbps 11位8:1多路復用技術器功率:8:1轉換信息率:10 Gbps功能:五倍統計數據傳輸速率
0.1-1Gsps雙級差速跟蹤保持TH720
0.1-1Gsps雙極差速監控保持著TH720采集率:1 Gsps鍵入網絡帶寬:1.5 GHzSFDR:82聲貝
1Gsps雙級差速跟蹤保持 TH721
1Gsps雙極差速追蹤定位控制 TH721監測率:1 Gsps錄入服務器帶寬:9.0 GHzSFDR:76音貝
2Gsps雙級差速跟蹤保持 TH723
2Gsps單級差速監視持續 TH723抽樣率:2 Gsps填寫上行寬帶:> 9 GHzSFDR:70dB
差分線性放大器 LI370
差分波形拖動器LI370取樣率:線形調小器發送傳輸速率:3.0 GHzSFDR:5五分貝
共2頁40條數據