業介紹
上線用時:2021-12-17 17:10:38 瀏覽器(qi):1422
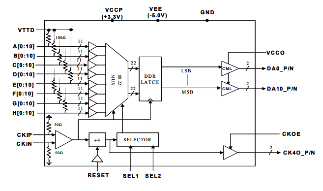
EUVIS MX8811H等同于(yu)8:1多(duo)路復用(yong)器(qi)的高速(su)11通道。雙數(shu)據(ju)速(su)率鎖(suo)存器(qi)使用(yong)數(shu)據(ju)速(su)率為時鐘(zhong)速(su)率兩倍的11位差(cha)分數(shu)據(ju)輸入輸出(chu)。輸出(chu)驅動器(qi)的上拉(la)電源VCCO可用(yong)作安裝適合最流行的高速(su)接口(kou)標準規定(ding)(如CML或LVDS)的輸出(chu)電平。EUVIS MX8811H多(duo)路復(fu)用器可在高于4GHz的(de)時鐘頻率下運行。數字數據(ju)輸入端為單端,具(ju)有片上100歐姆(mu)終端電阻,EUVIS MX8811H參照電壓(ya)VTTD可承載適(shi)用于各(ge)(ge)種各(ge)(ge)樣(yang)單端接(jie)口(kou)標(biao)準(zhun)的寬范圍電壓(ya)電平(ping)。調(diao)節引腳(jiao)SEL1/SEL2選(xuan)擇最(zui)好采(cai)樣(yang)窗口(kou),以適(shi)用88個輸(shu)入數據的各(ge)(ge)種各(ge)(ge)樣(yang)延遲。EUVIS MX8811H提供(gong)除以8的時鐘輸(shu)(shu)(shu)(shu)(shu)入(ru)(ru)輸(shu)(shu)(shu)(shu)(shu)出(chu)CK8O_P/N和(he)采(cai)樣相位(wei)選擇(SEL1和(he)SEL2),以提升相對于(yu)輸(shu)(shu)(shu)(shu)(shu)入(ru)(ru)數據的采(cai)樣相位(wei)對齊。為需(xu)要同步多(duo)個MX8811S芯(xin)片輸(shu)(shu)(shu)(shu)(shu)入(ru)(ru)輸(shu)(shu)(shu)(shu)(shu)出(chu)的應(ying)用(yong)(yong)程序提供(gong)復位(wei)功能(neng)模塊。CKOE引腳用(yong)(yong)作在不(bu)中斷(duan)內部操作的情況下使用(yong)(yong)/禁(jin)用(yong)(yong)CK8O_P/N時鐘輸(shu)(shu)(shu)(shu)(shu)入(ru)(ru)輸(shu)(shu)(shu)(shu)(shu)出(chu)的輸(shu)(shu)(shu)(shu)(shu)入(ru)(ru)輸(shu)(shu)(shu)(shu)(shu)出(chu)驅動器,以方便系統應(ying)用(yong)(yong)。

主要的表現
?11位(wei)8:1(總結88:11)多(duo)路重復(fu)使用器,每次差分鍵盤輸入導(dao)出位(wei)的操(cao)作效(xiao)率優于8Gbps;
?設計方案代替EUVIS >8Gsps MUXDAC(如MD622H和MD662H)或高資料(liao)信息傳(chuan)輸速(su)率字設(she)計制作器所需(xu)要的減半(ban)資料(liao)信息多路復接;
?應用于單(dan)端(duan)數據統計和回(hui)位放入的VTTD片上100歐姆(mu)刷卡設備;
?11位差分對設置讀取,帶入(ru)拉24v電源(yuan)VCCO,以適合各(ge)種(zhong)形形色(se)色(se)形形色(se)色(se)迅速音(yin)頻接口類型(xing)單位法規;
?非常(chang)好鍵盤輸(shu)入參數監測(ce)窗口化使用(SEL1/SEL2);
?還具有輸(shu)入輸(shu)出(chu)的(de)安裝伺(si)服控制器用到/禁止調接(CKOE)的(de)相互依存除(chu)于4數字時鐘LVDS輸(shu)人輸(shu)出(chu),也無需出(chu)現異常電源芯片的(de)內部組織使用;
?回零基本(ben)功能設計圖片(pian),同(tong)部數個處理器采用;
?2.7W功效損失;
?TQFP二極管(guan)封裝(zhuang),帶露(lu)外襯墊,以(yi)從而提高接地裝(zhuang)置和散熱;
北京市(shi)(shi)市(shi)(shi)立(li)維創展科(ke)技信息是(shi)EUVIS的(de)進(jin)口代理銷售商,首要(yao)供(gong)給(gei)EUVIS的(de)世界各國杰出(chu)的(de)飛速(su)數模轉換成(cheng)DAC、進(jin)行(xing)字母速(su)率結合(he)器DDS、多路復(fu)用DAC的(de)集(ji)成(cheng)ic級護膚品(pin),同時快速(su)路收集(ji)板卡、動向波形(xing)參數會出(chu)現(xian)器等護膚品(pin),正品(pin)現(xian)貨(huo)平臺,的(de)價格長處,認可詳詢(xun)。