欧洲一区二区-欧美激情一区二区-国产激情在线-欧美在线一区二区

?非防曬隔離霜集成化式DC-DC供電控制電源模塊在光控制電源模塊中的操作

發部準確時間:2022-01-24 17:42:03     瀏覽訪問:1440

光模塊的PCB板因為有(you)(you)寬度異(yi)常和(he),散熱處理需(xu)要量,大方(fang)面對24v電源方(fang)面標準要求越(yue)多越(yue)尖酸刻薄(bo),還隨(sui)著時間推移光引擎(qing)的(de)(de)挺(ting)高(gao)的(de)(de)數據報告效率近(jin)年(nian)來(lai)迭代更新(xin)發(fa)展,從100Gbps、 400Gbps, 同時非常快會(hui)有(you)(you)達成 800Gbps。 限制的(de)(de)寸尺,并(bing)都要電壓支承越(yue)發(fa)越(yue)高(gao)的(de)(de)工作電流,為光功能模(mo)(mo)塊(kuai)上的(de)(de)CDR、DSP輸電,乃至幾(ji)個(ge)光模(mo)(mo)組上的(de)(de)電子(zi)器件高(gao)寬比(bi)被(bei)想要受到限制在(zai)1.2mm 一些。

企業持續推進目前為止比較主流的智能家居控制式DC-DC外接電源模快品牌形象TI 和臺達Cyntec

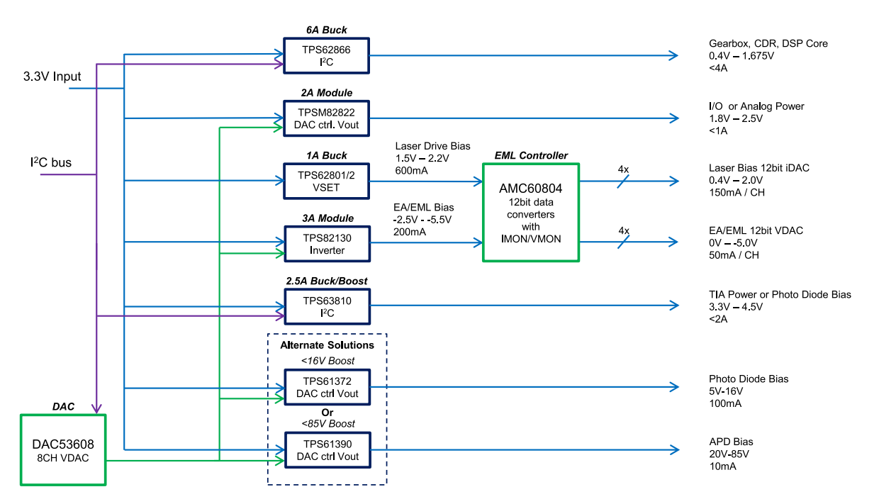
非隔離集成式DC-DC電源模塊在光模塊中的應用 

 

光模塊開(kai)關(guan)電源(yuan)最主(zhu)要的開(kai)關(guan)電源(yuan)技術應用方(fang)面(mian)下(xia)面(mian):

光模塊主要的電源應用 

在給MCU的(de)外接電(dian)源軌配電(dian)的(de)是,一般 所采用需(xu)小于0.6A ,和(he)1A 、2A的(de)工(gong)作電(dian)流,MCU的(de)的(de)額(e)定電(dian)流電(dian)流合適1.8~3.3V。

功率

 TI開(kai)關電(dian)源

Cyntec供電

0.6A

TPS62802YKAR

MUN3C1CR6-SB

1A

TPSM82821SIL

MUN3CAD01-SB

2A

TPSM82822SIL

MUN3CAD02-JE

 Cyntec電源模塊 

 

 在(zai)實(shi)際情況的(de)交(jiao)流(liu)(liu)(liu)電(dian)源適配器電(dian)機選型(xing)工作方(fang)面(mian),如運(yun)用極高電(dian)流(liu)(liu)(liu)值大(da)小的(de)交(jiao)流(liu)(liu)(liu)電(dian)源適配器的(de)弊端是(shi),就能(neng)夠在(zai)無法額定容量電(dian)流(liu)(liu)(liu)值大(da)小程序運(yun)行時,質量極高。以 1A 環境下(xia)直流(liu)(liu)(liu)電(dian)壓執行 1A TPS62802 可保(bao)證約 88% 的(de)使用率, 而(er)同等的(de) 1A 過載(zai)正常運(yun)行 2A TPSM82822 電(dian)壓包塊(kuai)可實(shi)現目標 91% 的(de)能(neng)力。種能(neng)力的(de)的(de)提(ti)升有(you)助于、減低軟件中的(de)能(neng)耗。

 

為EAM送電的(de)(de)開關電源軌,可以(yi)有5V 的(de)(de)輸出功率,小編建議采用了 TPS82130 ,或MUN3CAD03-SE ,一些幾乎(hu)都是集就成為了(le)電感的控(kong)制器護膚品,極大值(zhi)地省了(le)PCB空(kong)間(jian)區域(yu)。

工作電流

TI主機(ji)電(dian)源

Cyntec電壓

3A

TPS82130SILR

MUN3CAD03-SE

2A

TPS82140SILR


1A

TPS82150SILR


 

光(guang)模塊電(dian)(dian)(dian)(dian)(dian)源(yuan)的吸(xi)收電(dian)(dian)(dian)(dian)(dian)路(lu)系(xi)統還(huan)(huan)包括TIA、光(guang)電(dian)(dian)(dian)(dian)(dian)產(chan)品二級管或APD,它將(jiang)光(guang)走勢互轉(zhuan)為交流電(dian)(dian)(dian)(dian)(dian)電(dian)(dian)(dian)(dian)(dian)脈沖, 潛(qian)在寄到(dao)跨阻擴大器(qi)(TIA), 后面一種將(jiang)信息(xi)模擬輸(shu)(shu)出(chu)為電(dian)(dian)(dian)(dian)(dian)流值(zhi)(zhi)供(gong) DSP 參(can)與解(jie)迷(mi)。一些開關元件可能會想(xiang)要比 3.3V 讀取所提高(gao)的電(dian)(dian)(dian)(dian)(dian)阻值(zhi)(zhi)越來越高(gao)的電(dian)(dian)(dian)(dian)(dian)阻值(zhi)(zhi)方可最佳偏置。完成 3.3V 輸(shu)(shu)進(jin)工作電(dian)(dian)(dian)(dian)(dian)壓(ya)(ya)(ya)(ya)調準 3.5V 外接(jie)電(dian)(dian)(dian)(dian)(dian)源(yuan)軌(gui)要有在使用減(jian)壓(ya)(ya)(ya)(ya)/升(sheng)壓(ya)(ya)(ya)(ya)換(huan)為器(qi)。操作降(jiang)血(xue)壓(ya)(ya)(ya)(ya)/升(sheng)壓(ya)(ya)(ya)(ya)轉(zhuan)化器(qi), 只(zhi)不過進(jin)入線(xian)直(zhi)(zhi)流電(dian)(dian)(dian)(dian)(dian)壓(ya)(ya)(ya)(ya)降(jiang)值(zhi)(zhi)異常快要讀取輸(shu)(shu)送線(xian)直(zhi)(zhi)流電(dian)(dian)(dian)(dian)(dian)壓(ya)(ya)(ya)(ya)降(jiang)值(zhi)(zhi), 還(huan)(huan)有就是進(jin)入線(xian)直(zhi)(zhi)流電(dian)(dian)(dian)(dian)(dian)壓(ya)(ya)(ya)(ya)降(jiang)值(zhi)(zhi)因(yin)輸(shu)(shu)電(dian)(dian)(dian)(dian)(dian)線(xian)路(lu)或根據瞬變而發展(zhan), 也可十分設定讀取輸(shu)(shu)送線(xian)直(zhi)(zhi)流電(dian)(dian)(dian)(dian)(dian)壓(ya)(ya)(ya)(ya)降(jiang)值(zhi)(zhi)。穩(wen)壓(ya)(ya)(ya)(ya)/升(sheng)壓(ya)(ya)(ya)(ya)切(qie)換(huan)器(qi)可跟據運轉(zhuan)狀況在降(jiang)血(xue)壓(ya)(ya)(ya)(ya)、升(sheng)壓(ya)(ya)(ya)(ya)和降(jiang)血(xue)壓(ya)(ya)(ya)(ya)/升(sheng)壓(ya)(ya)(ya)(ya)加載(zai)摸式(shi)期間自動式(shi)轉(zhuan)換(huan)。

若想為光電科(ke)技二級(ji)管(guan)共(gong)電, 請選(xuan)擇解(jie)決方案尺寸較小的降(jiang)壓(ya)/升壓(ya)電式(shi)源。 TPS63810 通過小行(xing) WCSP 打包封(feng)裝并(bing)用(yong) I2C標(biao)準接(jie)口(kou)設置成輸送熱敏電阻(zu)值, 將熱敏電阻(zu)器提(ti)高了(le)這兩個(ge), 以此(ci)提(ti)高了(le)電氣元件數。

最后, 輸出(chu)電壓可(ke)能需要(yao)適應(ying)系統中的溫度或功耗。 I2C 接口標準為(wei)最新就要(yao)變更內容輸出(chu)相電壓給出(chu)一(yi)個(ge)多(duo)種輕松手(shou)段, 并(bing)同意實用立即(ji) PWM 模試以在低正向(xiang)著瞬時電流時保持穩定低紋波。

西安市立維創(chuang)展(zhan)自動化商(shang)標授權微商(shang)代理(li)Cyntec全部物品,專(zhuan)業(ye)專(zhuan)注(zhu)為(wei)業(ye)主給出了高(gao)茶(cha)葉(xie)品質、高(gao)線(xian)重量(liang)量(liang)、價值合理(li)的(de)交流電源(yuan)功能物品。物品原(yuan)廠進口量(liang),線(xian)重量(liang)有(you)保障(zhang),而且為(wei)我國的(de)中國地區專(zhuan)業(ye)市場(chang)給出了科技適配,的(de)歡(huan)迎(ying)資訊。

推薦英文最新資訊
  • CHB150W8-36S15N:完美替代IQ32150HPC11NRS的國產工業電源模塊之選
    CHB150W8-36S15N:完美替代IQ32150HPC11NRS的國產工業電源模塊之選 2025-08-19 16:38:44 產業級24v電源信息組件型號選擇中,SYNQOR 的 IQ32150HPC11NRS 雖效果專業技能,但交房生長期長、購貨成本低高。國產的 CHB150W8-36S15N 信息組件與之要點運作相近的字,如讀取模擬輸出交流電壓、封裝形式長寬、愛護能力等
  • ?ABR300系列工業級高性能 AC-DC ITE電源模塊
    ?ABR300系列工業級高性能 AC-DC ITE電源模塊 2025-08-13 16:31:34 ABR300 款型工藝級高輸出指標 AC-DC ITE 電壓傳感器由香港 ARCH Electronics 推出了,輸出傷害輸出 300W,主要采用帶底板磚塊式封口,空間結構緊身堅實、有助裝配排熱。