MUN3CAD01-SB電源模塊替代SY98001,TPS62808,TPS62807,TPS62821
2025-04-25 16:36:39
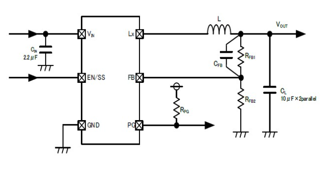
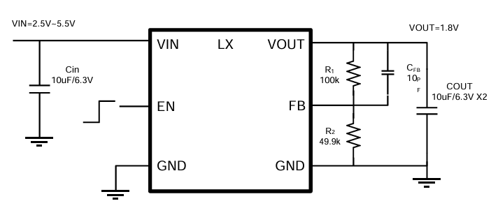
Cyntec(天玄)MUN3CAD01-SB 可原位用于SY98001,TPS62808,TPS62807,TPS62821,自適應 ADI 同級ibms與尺寸規格成品,配比 TI 匹配成品效果交流電阻值、工作電流需要(需評估報告格式很低交流電阻值應用場景)。其ibms值高合理節省 PCB 空間,效果高功率低,無鉛壞保且信得過性佳,總價格低、大量量采購員競爭優勢明星,發貨生長期 4 - 6 周、環節有現貨黃金,供貨周期動態平衡。