NQ20x20QGx40非隔離式DC-DC電源模塊SynQor
2024-08-07 09:24:40
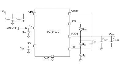
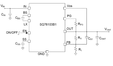
NQ20x20QGx40是SynQor品牌生產制造的一類非防護隔離式DC-DC主機電源傳感器,含有高效、性價比最高率(可高達94%)、高打出線直流電阻瞬時電流(40A)、寬輸入打出線直流電阻線直流電阻範圍(9-20V輸入,0-20V打出線直流電阻,幫助負線直流電阻)、內嵌濾波和不同類保證功能性(如輸入欠壓選擇、過流保證、過壓保證和熱關斷保證)。傳感器用到的標準規定引腳配置單和緊身裝封,幫助開/關把控好、打出線直流電阻線直流電阻上下調整和跨網感受到,可主要用在所需高額定功率和靈巧線直流電阻自動調節的不同類APP3d場景。