AEC60-9S AC-DC ITE電源模塊ARCH
2024-06-26 08:57:07
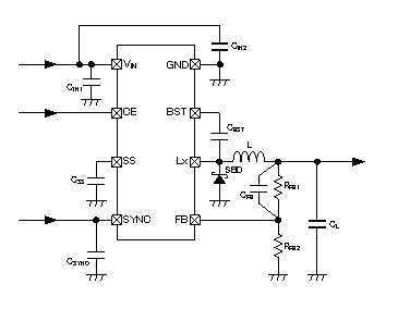
AEC60-9S AC-DC ITE電原適配器包塊ARCH不是款主體工程的的控制開關電原適配器包塊,尺碼為109.0x58.5x30.0公分,可用在PCB按照。它兼容90-264VAC的寬手機放入電阻值依據,分為天然氣氛形成對流待冷卻,運作室內溫度依據為-40°C至+70°C。該包塊有著低紋波和燥聲,高隔離技能等級(4000VAC),自選螺母端子排,并達到穩定的標準IEC / EN 60950、EN 62368-1。作為兩年維修。電器設備尺寸規格涉及到60瓦最高所在工作功率,47-63 Hz手機放入幾率,所在電阻值精密度±2%,裝載更改率±1%,火車線路更改率±1%,脈動和燥聲的控制非常嚴格。