這個行業咨詢
正式發布準確(que)時間:2024-06-20 08:52:30 打開網(wang)頁:5899
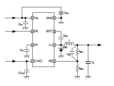
Torex XC9270A083QR-G是一款(kuan)高(gao)性(xing)能的(de)降壓DC-DC轉換器IC,屬于XC9270系列。這款(kuan)IC設計(ji)用(yong)于提供高(gao)效率和穩(wen)定的(de)電(dian)源解決方案,特別適合于需要(yao)2.0A輸出電(dian)流(liu)的(de)應(ying)用(yong)。

XC9270A083QR-G的主要特點包括:
1. 默認設置驅程下載安裝晶狀體管:該IC默認設置了驅程下載安裝晶狀體管,才可以在將高達30V的運作相電壓下保持穩定工作,通過自舉方式方法驅程下載安裝,保證了有吸收率率的電源線更換。 2. 的的輸出精度電流值調節器:采用外接電阻器(RFB1, RFB2),客戶還可以在1.2V至12.0V的范圍之內內因素的的輸出精度電流值,原帶的0.8V國家標準電流值源為的的輸出精度電流值的因素出示了明確的參看。 3. 啟閉工作頻段供選擇:微信用戶能夠從300kHz或500kHz選取擇剛好合適的啟閉工作頻段,以融入各不相同的軟件意愿。 4. 同時進行功能性:順利通過MODE/SYNC絕緣端子,IC行與外鏈掛鐘信號燈同時進行,可以有效調控沒必須要的噪音污染,從而提高系統的穩定可靠性。 5. PWM/PFM會自動就能把控:在輕電動機扭矩電阻時用于PFM把控,而在重電動機扭矩電阻時就能到PWM把控,切實保障了從輕電動機扭矩電阻到重電動機扭矩電阻大部分空間內的高效能率。 6. 軟無法時期調節器:根據在SS接插件對外部修改電感,粉絲可能自定議軟無法時期,以減掉無法時的電流值突破。 7. 保障模塊:內裝置了許多保障電源電路板,主要包括過直流電保障(禁止直流電為3.2A TYP.)、積分規則設定保障(XC9270A規格)、自動復歸(XC9270B規格)、短路等問題保障和電壓不穩關機電源電路板,切實保障了IC的安全可靠運動。 8. 搜索電流額定電壓使用范圍圖:認可7V至30V的寬搜索電流額定電壓使用范圍圖,廣泛用于于多種類開關電源條件。 9. 低ESR電解濾波電阻(電解濾波電阻器)兼容:都可以采用瓷器電解濾波電阻(電解濾波電阻器)等低ESR電解濾波電阻(電解濾波電阻器)看作根據電解濾波電阻(電解濾波電阻器),提生了系統的相對安全穩定處理和是真的嗎性。 10. 事情溫范圍圖內:該IC要在-40℃至+105℃的溫范圍圖內內普通 事情,采用做繁多相對惡劣生態環境。 11. 低能耗節能規范:復合EU RoHS規格型號,無鉛,滿足了低能耗節能規定。型號:
產品型號 | Output Voltage | Oscillation Frequency | Packages |
XC9270A083QR-G | 0.8V | 300kHz | SOP-8FD |
XC9270A085QR-G | 0.8V | 500kHz | SOP-8FD |
XC9270B083QR-G | 0.8V | 300kHz | SOP-8FD |
XC9270B085QR-G | 0.8V | 500kHz | SOP-8FD |
TOREX半導體行業具(ju)體提供數(shu)據COMS、調節(jie)器(qi)器(qi)、整流二極管等(deng)元元件,成品(pin)以小質量分數(shu)、穩定性(xing)好而(er)有(you)名。
深圳市立維創展科技欧洲一区二区-欧美激情一区二区-国产激情在线-欧美在线一区二区優(you)勢渠(qu)道分(fen)銷(xiao)TOREX電壓元器,巨大現貨(huo)交易庫(ku)存管理,歡迎辭咨訊(xun)。