MUN3CAD01-SB電源模塊替代SY98001,TPS62808,TPS62807,TPS62821
2025-04-25 16:36:39
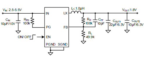
Cyntec(天玄)MUN3CAD01-SB 可原位混用SY98001,TPS62808,TPS62807,TPS62821,支持 ADI 同級集成化化與規格物料,相匹配 TI 相當于物料的輸出直流電壓電流、電壓電流需要(需測評越來越低直流電壓電流場景中)。其集成化化度更高節約 PCB 室內空間,速度高功耗測試低,無鉛環保健康且準確性佳,資金低、數百名量的采購優越性很明顯,交付周期怎么算 4 - 6 周、大部分有現貨平臺,供貨期動態平衡。