制造行業信息資訊
上架(jia)時期:2025-04-14 16:24:00 瀏(liu)覽網頁:547
TPS82084和TPS82085是滄州測試儀器(TI)開發的2款有效率減壓轉化器 MicroSiP? 功能,兼備高模塊化度、小長寬高和高速度率的顯著特點,選適用對環境空間和安全性能有嚴格規范規范的置入式軟件系統。鑒于TPS82084/TPS82085的(de)出(chu)貨時(shi)間算長52周,而Cyntec的MUN12AD03-SEC的訂貨期(qi)為 4-6 周,局(ju)部款型有現貨黃金庫存(cun)盤點。有時候MUN12AD03-SEC的(de)標(biao)價常見比(bi)TPS82084/TPS82085低 10%-15%,且不(bu)(bu)能(neng)不(bu)(bu)信(xin)用卡支付TI 的(de)NRE(非(fei)不(bu)(bu)時性過程)材料費。
MUN12AD03-SEC原位(wei)替換TPS82084/TPS82085金橋銅業跨接線的截面積大小
技術(shu)參數 | TPS82084 | TPS82085 | MUN12AD03-SEC |
封裝形式性(xing)質 | USIP-8 | USIP-8 | USIP-8 |
設置電阻(zu)值超范(fan)圍 | 2.5V-6V | 2.75V-5.5V | 4.5V-17V |
的輸出功率 | 3A | 3A | 3A |
輸入的電(dian)壓位置 | 0.8V-Vin | 0.6V-3.3V | 0.8V-5.5V |
生(sheng)產(chan)率 | 95% (關(guan)鍵值(zhi)) | 94% (主要表現(xian)值) | 91% (非常典型值) |
靜態數據交流(liu)電 | 30μA | 28μA | 25μA |
愛護用途 | OCP/OTP/UVLO | OCP/OTP/UVLO | OCP/OTP/UVLO |
工作的環(huan)境(jing)溫度空間 | -40°C~125°C | -40°C~125°C | -40°C~125°C |

MUN12AD03-SEC原位替換TPS82084/TPS82085必須性研究分析
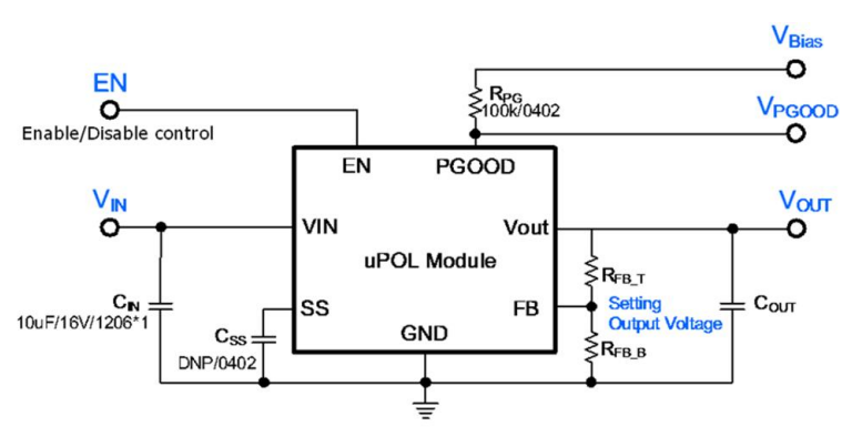
引腳兼容性設置(zhi)
封裝種類種類:均為 USIP-8 裝封,引腳擺列全一直(zhi),可之(zhi)間轉換。
實用功能引腳(jiao):投(tou)入 (VIN)、輸出精度 (VOUT)、跟進 (FB)、使能 (EN)、保護接地 (GND) 等引腳(jiao)確定(ding)重復。
輸出(chu)電流電壓區(qu)間
搜索(suo)額定電壓 ≥4.5V 的應運(yun),MUN12AD03-SEC 可同時(shi)編輯(ji) TPS82084/85,必(bi)須降重PCB。
復(fu)制粘貼電阻更換:若(ruo)原設計(ji)的(de)復(fu)制粘貼電阻 <4.5V,提倡增(zeng)高 LDO 或分壓電式(shi)路(lu),或選定大力支持更低(di)輸(shu)人額定電壓的(de)MUN3CAD03-SEC。
輸送電流電壓規模
性能:MUN12AD03-SEC 的輸入的電壓區間(0.8V-5.5V)重疊 TPS82084/85 的內容輸出的范圍(0.8V-Vin/0.6V-3.3V),不能自己變動回訪(fang)熱敏電阻。
效應與(yu)性熱能
效(xiao)果距離:MUN12AD03-SEC 的質(zhi)量(91%)稍(shao)低一些于(yu) TPS82084/85(95%/94%),但(dan)在輕(qing)載(zai)下(如(ru) 100mA)學習(xi)效(xiao)率比較高(gao)(85% vs 80%)。
散熱性能的設計:MUN12AD03-SEC 的熱擴散系(xi)數(θJA)為 40°C/W,略(lve)不(bu)低于(yu) TPS82084/85(約(yue) 35°C/W)。在高熱效(xiao)率APP中(如(ru) 3A 載重),需擴大蒸(zheng)發器片(pian)或優化(hua)調整 PCB 平面(mian)布(bu)置。
北京市立維創展社會授權文件代理商Cyntec全面好商品(pin)(pin)(pin)(pin),秉承(cheng)為企業客戶作為高品(pin)(pin)(pin)(pin)控、高品(pin)(pin)(pin)(pin)質量管(guan)理(li)、單價(jia)房屋公證的電(dian)源(yuan)線包塊(kuai)好商品(pin)(pin)(pin)(pin)。Cyntec的交流電(dian)源(yuan)接口DC-DC物料(liao),交付(fu)使(shi)用如何快(kuai)速,勉費可以提供(gong)產品(pin)(pin)(pin)(pin)的樣品(pin)(pin)(pin)(pin),方面參數現貨交易倉庫(ku)。列如 產品(pin)(pin)(pin)(pin)型號(hao):MUN12AD03-SEC,MUN3CAD03-SE等(deng)。的產品(pin)(pin)(pin)(pin)原裝機原車,效果能保證,共(gong)為全國大陸領域提供(gong)數據技術水平兼容,受歡迎(ying)了解。