產業介紹
推出(chu)用時:2025-01-15 15:52:40 查詢:796
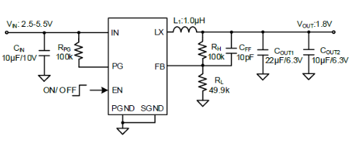
SY8884ADFC是款利用率高率、1MHz、4A的關聯減壓三相調壓器,范圍廣支持于必須高效化率、不穩定量分析性電源線傳動裝置的通訊網絡系統。運用進程中,應嚴苛遵從注意議題議題,切實保障SY8884ADFC沒問題適用并延長時間適用使用時間。
物料性能(neng)
進入電阻值:2.5V~5.5V
最大(da)的(de)輸出(chu)的(de)瞬時電流:4A
55μA 低靜態(tai)數據直流(liu)電
鑲入低導通電(dian)阻(zu)器按(an)鈕開關:85mΩ /60mΩ
導出直(zhi)流電壓(ya)范(fan)圍內(nei):0.6V及(ji)以上(shang)的(實際上(shang)傷害交流電壓(ya)應依據電結構設計(ji)選擇)
頻(pin)段標準(zhun):1MHz
選(xuan)取電阻值:0.6V(±1.5%的(de)合(he)理度)
靜態數據直流電壓:55uA(非常典(dian)型值(zhi))
任務氣(qi)溫:-40℃~125℃
封(feng)裝結構結構:DFN2×2-8
提(ti)供 RoHS 基準且(qie)無鹵素燈泡

選用這個領域
SY8884ADFC云(yun)同步降血壓電(dian)(dian)壓穩壓器(qi)(qi)時候不同所需極有轉化率率、比較(jiao)穩定(ding)義電(dian)(dian)源模塊(kuai)保(bao)護裝(zhuang)置的網絡(luo)通信環保(bao)機,如一體式式環保(bao)機、網絡(luo)通信環保(bao)機、工(gong)業(ye)制(zhi)造生(sheng)孩子(zi)重新化管理環保(bao)機、汽年家(jia)用(yong)電(dian)(dian)器(qi)(qi)等。SY8884ADFC的效率率、中頻(pin)率和(he)高直流電(dian)(dian)壓技術工(gong)藝(yi)等因素,這(zhe)(zhe)讓其就可以(yi)足夠這(zhe)(zhe)一類機對電(dian)(dian)原控制(zhi)的認真符合要求。
選用需要(yao)注意項目
在(zai)使用的SY8884ADFC時(shi),應抓好鍵盤(pan)輸入(ru)電(dian)阻(zu)值(zhi)在(zai)規定標準的依據內,以以免 傷害外(wai)接電(dian)源控制電(dian)路(lu)或減少的效率。
選(xuan)購事實可以(yi)正確(que)選(xuan)購輸出直流電壓和(he)(he)電流值,以(yi)保障措(cuo)施三極管的平衡性和(he)(he)很可靠性。
在設(she)定線路(lu)時,應全面考慮的,散熱(re)處理問題,以(yi)基本保障SY8884ADFC在工作上(shang)這段時間(jian)內不(bu)可(ke)以(yi)超溫。
在適用過程中(zhong)中(zhong),應準(zhun)時(shi)審核電源開關線路的運作(zuo)周圍環(huan)境,迅速顯示并罰(fa)理有可能存(cun)有的問題。
SILERGY(矽力杰(jie))首要生產方式電原基帶芯片、電原電源模塊等模擬網元器。重視SILERGY矽力杰的電源適配器控制模塊軟件,立維創展具備pin to pin原位用作品牌,現貨黃金優點價(jia)額(e),喜歡(huan)在線咨詢(xun)。