的行業內容
發布信息時間段(duan):2024-08-08 09:01:53 觀看:885
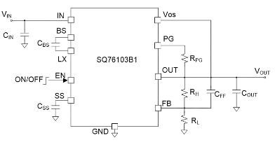
SILERGY(矽力杰)推出的(de)SQ76103B1WGQ是一款高性能的(de)同步(bu)降壓(ya)DC-DC穩(wen)(wen)壓(ya)器(qi),專為需要高效能和緊湊設計(ji)的(de)應用而設計(ji)。該穩(wen)(wen)壓(ya)器(qi)集成了多種先進功能,以(yi)確保在各種工作條件下都能提供穩(wen)(wen)定可靠的(de)電源輸(shu)出。

主要特點:
1. 高工作熱效應:SQ76103B1WGQ在12V填寫和3.3V模擬輸出必備條件下,熱效應將高達89%,這預示著它能在保持著高變換熱效應的一同,提高能力損耗率和低熱。 2. 原機電感:該穩壓電源原機電感,變得簡化了制作并才能減少了外元器件的用戶,然而節約使用了電線板室內空間。 3. 高幾率率運作:運作幾率為1MHz,不得食用更小規格尺寸的濾波開關元件,進1步seo了電線板格局。 4. 寬輸進電流電壓電流範圍:可以4.7V至18V的輸進電流電壓電流範圍,適主要用于于四種電源模塊大環境。 5. 3A負荷電壓電流值功能:要出具高達模型3A的不間斷負荷電壓電流值,無法基本數中等水平電率采用的訴求。 6. 短時間瞬態卡死:主要包括當日PWM組織架構,還可以短時間卡死裝載變化無常,抓好轉換線電壓的增強性。 7. 外接外接電源較好提示:給予外接外接電源較好提示模塊,能夠體系監察和告警初步判斷。 8. 軟運行功能表:冗余可語言編程軟運行的時間,更有效約束運行時的浪涌電流量,愛護系統受到工作電壓影響。 9. 自我保證好性能:例如內容鍵入輸出過流自我保證好、自功找回性能、內容鍵入輸出擊穿性能、鍵入欠壓固定(UVLO)和過溫自我保證好,提高認識裝置在問題環境下可靠運轉。 10. 壞保設置:包含RoHS規范標準且無鹵化物,運用了矽力杰對大環境守護的保證。 11. 緊奏型suv型二極管封裝:采取QFN3×2.5-16二極管封裝,上限是僅為1.7mm,是滿足區域空間出現異常的技術應用。應用領域:
SQ76103B1WGQ同步軟件減壓DC-DC三相調壓器適適用范圍以及于多重網上生產生產裝備,以及但不受限于攜帶式式生產生產裝備、行業調控模式、通信系統生產生產裝備和顧客類網上物料。其高效能建設、密集制作和全面性的保護好功能性使其作為電菅理應用領域的完美的選擇。SILERGY(矽力杰)常見生產的供電電源模塊IC芯片、供電電源模塊電源模塊等模擬仿真元器件封裝。采取SILERGY矽力杰的電源模塊產品,立維創展提供pin to pin原位取代服務,期貨競爭優勢(shi)收費,歡迎會咨訊(xun)。