業最新資訊
發布消(xiao)息時間:2024-07-31 08:54:58 挑選:6557

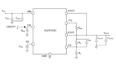
SQ76103CADM是一款由SILERGY(矽力杰)公司生(sheng)產(chan)的高效同步降壓穩(wen)壓器電(dian)源模塊。以下是(shi)其主要特(te)點和規格:
1. 輸人交流電阻規模:該傳感器支撐4.7V至18V的寬輸人交流電阻規模,使適合用于許多種供電應用3d場景。 2. 轉換工作工作電壓調節器:移動用戶能能要根據可以調節轉換工作工作電壓,位置從0.8V到5.4V。 3. 短路電壓電壓學習能力:SQ76103CADM也可以出示將高達3A的持續短路電壓電壓,要求中高輸出意愿。 4. 加固住的頻帶寬度直流電方法(FCCM):在所有的裝載范圍圖內均主要采用加固住的頻帶寬度直流電方法,確定相對穩定的電流電壓所在。 5. 電控制模塊優異的的指示:控制模塊預置電控制模塊優異的的指示的功能,更好地實時監控電控制模塊狀況。 6. 軟啟時性能:外可編譯程序的軟啟時時間段禁止了起動時時的浪涌交流電,保護平臺防止遭受交流電挑戰。 7. 護理模塊:有傳輸過流護理(包括自行灰復模塊)、錄入欠壓護理和過溫護理,保證 軟件的的安全運轉。 8. 二極管封裝形式和厚度:使用密集型MQFN 3×2.8-8二極管封裝形式,極大角度僅為2mm,符合區域限制的應用領域。 9. 質量:在12V鍵入和3.3V內容輸出具體條件下,質量高至85%,可進一步抑制能源損耗量和銅管理故障 。 10. 旋鈕頻繁 :旋鈕頻繁 為2兆赫,促使有效的減小 外部構件的寬度和成本費用。 11. 考慮相電壓降高準確度:Vref高準確度為±1.875%,為了確保輸出精度相電壓降的準確度管控。 SQ76103CADM電源適配器傳感器傳感器因為本身極有效率、多特點和寬敞的設計制作,如此滿足采用攜便式式設配、消費智能電子、工業生產掌控和通訊系統等鄰域的電源適配器傳感器經營。SILERGY(矽力杰)具體制作24v電源適配器電子配件、24v電源適配器引擎等仿真模擬配件。對于SILERGY矽力杰的電源模塊產品,立維創展提供pin to pin原位(wei)代用品牌,外盤優缺(que)點價位(wei),迎接咨詢公司。