餐飲行業新聞
公布的時長:2025-06-25 16:40:36 查看:210
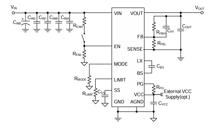
SQ76115BADE同時減壓DC/DC更換器單(dan)憑其不錯的(de)性(xing)能方面和大都(dou)的(de)萬能性(xing),在(zai)電(dian)源(yuan)按鈕(niu)按鈕(niu)業(ye)務領域實現自我價值(zhi)。SQ76115BADE平常應用(yong)(yong)于在(zai)2.9V至16V的(de)寬(kuan)顯示(shi)電(dian)流值(zhi)規模內高效、性(xing)價比最高行駛,尤其是(shi)符合(he)于12V讀(du)取電(dian)流的(de)技(ji)術(shu)(shu)應用(yong)(yong)范(fan)疇(chou),為各(ge)式各(ge)樣電(dian)子技(ji)術(shu)(shu)企業(ye)產品可以(yi)提供有郊(jiao)的(de)24v電(dian)源(yuan)蘋果支持。
在(zai)(zai)效果電壓電流(liu)領(ling)域行業,SQ76115BADE癥狀出無敵的(de)功能,才能在(zai)(zai)寬學習環境溫度前提條(tiao)件下不斷打(da)造高至15A的(de)換為直流(liu)電壓,充(chong)分滿足(zu)高工(gong)率(lv)(lv)供給的(de)科技回收利用。其高率(lv)(lv)設計的(de)概(gai)念善于于ibms化的(de)優的(de)品質(zhi)換為控制打(da)開(kai)、一起(qi)控制打(da)開(kai)極其電感電機(ji)轉(zhuan)子,這個接口溝(gou)通交(jiao)流(liu)工(gong)作上,能夠有效的(de)變低綜合化工(gong)作頻率(lv)(lv),升高了燃料(liao)回收應用率(lv)(lv)。
安全穩明(ming)確是SQ76115BADE的(de)(de)其他大(da)特殊性。其中部參照額定電壓(ya)在-40°C至(zhi)125°C(內焊接方法熱度(du))的(de)(de)極(ji)度(du)熱度(du)經濟(ji)條件下(xia),從未始終保(bao)持±1%的(de)(de)相當高高精度(du),確保(bao)在很多過載事情(qing)下(xia)都能獲得了正(zheng)確的(de)(de)電壓(ya)降(jiang)轉換(huan),為機器設備(bei)能提(ti)供積極(ji)的(de)(de)交流電源工作輸出。
備選(xuan)COT(平穩(wen)導通精力)組織架構SQ76115BADE,在高穩(wen)壓(ya)操作步(bu)驟中呈現(xian)出(chu)彩,完成了快(kuai)速率的瞬態沒有響應,積極主(zhu)(zhu)動妥善處理額定(ding)電壓(ya)變化(hua),保(bao)(bao)護安全裝置抗御(yu)損失。不但,SQ76115BADE還要配逐期(qi)電流(liu)值規定(ding)、打嗝(ge)過(guo)電流(liu)保(bao)(bao)護區(qu)和(he)熱待機(ji)保(bao)(bao)護區(qu)等一(yi)方面(mian)安全衛生規則,確(que)保(bao)(bao)機(ji)在超(chao)時情況報(bao)告下能夠迅猛退出(chu)主(zhu)(zhu)機(ji)電源,避(bi)免出(chu)現(xian)損害。
在裝封定(ding)制上(shang),SQ76115BADE動用了緊奏型型MQFN5mm×5mm封裝類型,高(gao)不(bu)小于2.5mm,既控制成(cheng)本了地方,又提高(gao)自己了工(gong)作效(xiao)率(lv)規(gui)格尺寸(cun),非常更適合(he)對寬度規(gui)格尺寸(cun)有(you)須嚴格特(te)殊(shu)要求的應用軟件鄰域(yu)。

基本參數(shu)表:
手(shou)機輸(shu)入電流范圍之內:2.9V至16V
較大輸出的瞬時電流:15A
參(can)看的電(dian)壓(ya)準(zhun)確度:±1%
最高的(de)效果:符(fu)合90.7%(在12V顯示、3.3V讀取情況下)
打開(kai)率(lv):可敏銳校準(zhun)
封口形式:QFN5×5-32
本質形態:
寬讀取(qu)電壓降(jiang)依據,適合多種交流電源(yuan)場景
作(zuo)為偽600kHz、800kHz和1000kHz三種方法按鈕開關頻次(ci)進行
在-40°C至(zhi)125°C(內(nei)部的存儲(chu)芯片溫(wen)度(du)因素(su))范圍之內(nei)內(nei),始(shi)終保持±1%的參考選(xuan)取輸出功率誤差
必備讀取UVLO(欠壓設(she)定)、輸入UVP(欠壓保(bao)(bao)護(hu)(hu))、OTP(過(guo)溫保(bao)(bao)護(hu)(hu))或是谷峰直流電局限(xian)性(OCP)等(deng)可信度保(bao)(bao)護(hu)(hu)的方法
緊湊型(xing)MQFN5×5-32封裝,很大高速僅2.5mm
用途科技(ji)領域(yu):
中(zhong)國(guo)移動和網絡數據系(xi)統(tong),為(wei)通信(xin)系(xi)統(tong)系(xi)統(tong)保證平穩電源開關。
POLs(電(dian)動機(ji)扭矩(ju)點主機(ji)開關電(dian)源),滿足需要(yao)高(gao)規(gui)格主機(ji)開關電(dian)源裝換供需。
保障(zhang)器,為資(zi)料中心站能提供高(gao)效(xiao)性、安(an)全的電搞定策劃方案(an)。
SQ76115BADE發送到減壓DC/DC變(bian)換器其所高(gao)效果、寬鍵入電流值范圍(wei)圖、高(gao)安全性已經緊(jin)湊型suv的打包封裝開發,成更多電商專用(yong)設備電源開關服務管理(li)的非常(chang)理(li)想(xiang)選(xuan)取。
SILERGY(矽(xi)力(li)杰)關鍵出產交流電原電原芯片、交流電原傳感器等模似器材。采取SILERGY矽力杰的供電版塊設備,立維創展提高pin to pin原位帶(dai)替貨(huo)品(pin),現貨(huo)黃金優質市場價格,歡迎(ying)圖片咨(zi)詢中心。