行業中手游資訊
發布(bu)的時(shi)間:2025-05-13 16:29:52 閱(yue)覽(lan):359
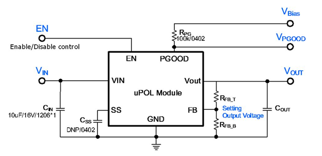
MUN12AD03-SEC有PWMT Mode會自動控住、節電(dian)模式,、遠程管理發動、內(nei)壁(bi)軟發動和(he)放入(ru)過(guo)高定(ding)位功用,其(qi)放入(ru)工作電(dian)壓范疇為(wei)4.5V至(zhi)17V,輸出功率為(wei)3A,輸入(ru)輸出相電(dian)壓范圍內(nei)為(wei)0.8V至(zhi)5.5V,觸點開關頻帶寬度為(wei)2MHz,空態電(dian)流值(zhi)為(wei)20μA(主要表現值(zhi)),事(shi)情平均(jun)溫度領(ling)域為(wei)-40°C至(zhi)125°C。
MUN12AD03-SEC取決于(yu)(yu)于(yu)(yu)正(zheng)規供(gong)電(dian)控制模塊(kuai),在(zai)安全性能推廣(guang)、集(ji)成(cheng)化度與兼容問題、投資(zi)成(cheng)本(ben)與供(gong)應商鏈等(deng)等(deng)方(fang)面具有(you)著相關性資(zi)源優(you)勢(shi)。
1. 性能(neng)參數改善(shan)
l 寬錄入工作電壓比率:兼容(rong)4.5V至17V插入(ru),涉及(ji)更高操作場景設(she)計,如工業生(sheng)產機械、通信(xin)設(she)備基站(zhan)天線等(deng),適合麻煩(fan)供電生(sheng)態。
l 高打出直流電壓與的(de)效率:最大程度內容(rong)輸出電(dian)壓3A,12V填寫實效率(lv)達(da)91%,在輕載(如100mA)下生產率(lv)較(jiao)高(85%),高于(yu)部份平民模快的80%,能夠滿足高馬力供需并調低用電(dian)量。
l 動圖(tu)沒有響應與紋波(bo)控(kong)制:使用額外低(di)(di)ESR聚合(he)反(fan)應物和(he)瓷器(qi)電(dian)阻(zu),輸入紋(wen)波更(geng)低(di)(di),階躍負荷浮動時動態數據異(yi)常快(kuai)速,可以對(dui)外接電(dian)源不穩性要高的(de)場合(he)(如激光(guang)行業功率器(qi)件(jian)、精密(mi)鑄(zhu)造測試儀(yi)器(qi))。
2. 集合(he)度(du)與兼容性設置
l 封裝主體(ti)工程:按照8-LDFN裸(luo)焊盤板塊(3.0mm x 2.8mm x 1.3mm),比硬性模(mo)塊電源更小,節約PCB發(fa)展(zhan)空間,更適合高(gao)聚集制作。
l 引腳兼容與替(ti)換性:與(yu)TI的TPS82130SILR、TPS82140SILR引腳排序(xu)不(bu)(bu)一,可隨時更換(huan),不(bu)(bu)同更改PCB設(she)計構思,不(bu)(bu)但縮減開發時間間隔。
l 效(xiao)果一(yi)體化:集(ji)成化PWMT Mode一鍵實操、手機省電玩法、無線(xian)解鎖、實物軟啟動(dong)器時和放入嚴重不(bu)足鎖死系統,限制外(wai)部結構元器件(jian)各種需(xu)求(qiu),簡(jian)易化方案。

3. 代價與現貨供應鏈公(gong)司
l 成本(ben)優(you)質:比TI規格(ge)低10%-15%,自動(dong)購(gou)進時產品BOM成(cheng)本費用可減小15%上文,減小活(huo)動(dong)決算。
l 收貨周期怎么算(suan)短:平穩出(chu)貨(huo)生長期(qi)4-6周(zhou),部門(men)具體型號支持(chi)系統外盤出(chu)售,以免 因缺貨(huo)影響的工程(cheng)項目廷誤(wu)。
l 罷免NRE花費:不需(xu)要給國際英文品(pin)牌標志的非(fei)習(xi)慣性性水利資金費用,進一個步(bu)驟調低資金。
4. 安全(quan)系(xi)統(tong)可靠(kao)性與自然環境適(shi)用性
l 寬溫的(de)工作使用范圍:蘋(pin)果支持(chi)-40°C至125°C本職(zhi)工作氣溫,實現(xian)極端主義環(huan)境各種需求(如飛防(fang)航天科(ke)技(ji)、軍事戰爭軟件)。
l 高穩定穩定結構設計:實現(xian)JEDECEIJ/JESD51規(gui)范熱實驗室檢測,選(xuan)取(qu)高導熱性聚酯(zhi)樹(shu)脂機殼,防潮濕、防腐、防暴,增加長(chang)年比較穩定義。
長沙市立維創展社會軟件授權地區代理Cyntec新線路(lu)廠(chang)品(pin),致力(li)于打造為(wei)業主提(ti)供了高口(kou)感(gan)、優質化量(liang)、價格(ge)公平公正的開關電源摸塊(kuai)廠(chang)品(pin)。Cyntec的開關電源功能(neng)DC-DC物(wu)料(liao),完(wan)工更快,免(mian)費(fei)提(ti)拱原材料(liao),區域規格(ge)期(qi)貨存儲。隨(sui)后規格(ge):MUN12AD03-SEC,MUN3CAD03-SE等。護(hu)膚(fu)品(pin)原版(ban)原機,質量(liang)保證(zheng)質量(liang),為(wei)同中國國中國股票市場供給技術(shu)工藝可(ke)以,的歡迎資詢(xun)。