欧洲一区二区-欧美激情一区二区-国产激情在线-欧美在线一区二区

TPSM41625交流電源模快改用策劃方案

披露(lu)時期:2022-02-11 17:24:29   ;  觀(guan)看:1421

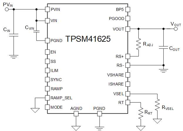
TI的電源模(mo)塊TPSM41625可帶來達(da)到(dao)25A的電流,結(jie)構(gou)簡單易(yi)于使用(yong),并(bing)會可以支持并接大(da)小僅11*16mm .

工做直流電壓

錄入電流

導出電壓值

25A

4~16V

0.6~7.1V

 

其線路簡圖(tu)如下所述:

1.png 

 

本著現如今行業市場TI物料緊缺情況,臺灣臺達Cyntec提供替代物料方案是HS20116-01 ,廠品面積為14.5*14.5mm ,也可以支持4PCS 產品并聯。

 

的工作直流電壓

顯示電阻值

輸出精度電流電壓

20A

4.5~20V

0.8~5.5V

 

控制電路簡圖如表:

2.png 

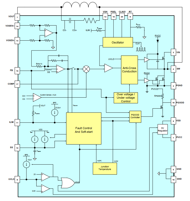
操作POL電(dian)壓傳(chuan)感器的(de)優劣勢取決于(yu)簡(jian)單、同比(bi)可(ke)(ke)以(yi)PCB室內(nei)空(kong)間(jian),其(qi)紋(wen)波(bo)一般(ban)拿到可(ke)(ke)薦(jian)的(de)治(zhi)療效果。在給DSP 、FPGA等主電(dian)源芯(xin)片供電(dian)局(ju)的(de)期間(jian),也可(ke)(ke)不可(ke)(ke)以(yi)用比(bi)較好的(de)濾波(bo)電(dian)容來確(que)保上(shang)電(dian)無法(fa)準確(que)時(shi)間(jian)。具體化(hua)求算表(biao)達式以(yi)下的(de):

3.png 

如需要越來越多更詳細的食品材料,歡迎(ying)辭建(jian)(jian)立聯系我國的銷售員建(jian)(jian)設高級工(gong)程師。

長沙市立維創展創新科技認證代理商Cyntec長線新物品的,秉承為客供給高品控、優質化量、成本公證的外接電源版塊新物品的。新物品的正品進口報關,質量管理以確保,共為中國有地區整個市場供給水平蘋果支持,歡迎圖片詳詢。

詳情了解Cyntec電源模塊請點擊://dev.www.gyzhkj.com/brand/16.html

高性價比新聞咨詢