欧洲一区二区-欧美激情一区二区-国产激情在线-欧美在线一区二区

Intel集團外接電源商品Enpirion替換解決工作方案

公(gong)布日期:2022-04-25 17:16:17     閱覽:5577

Enpirion電源模塊開關服務以前是一個家里有獨特性格調的電源模塊開關生產廠家,在  被Intel收構。在Intel大部分盈利空間豐盈的處理器系例中,Enpirion的電源開關集成電路芯片已經注定不是顆昏暗的錦繡,如同市廠的反饋系統:2020年11月Enpirion又被出賣給了國內立锜社會。復發的動蕩不安,也致使Enpirion的類產品專業市場占有率逐漸極大減少,近于不了到貨形態。

本身Intel的(de)(de)產品的(de)(de)線指導(dao)思想(xiang)是,主要采用Enpirion的(de)(de)徽型電(dian)(dian)原包塊(kuai),言出前采購的(de)(de)ALTERA的(de)(de)FPGA處理器具備組合,畢(bi)竟性(xing)能怪資(zi)本投資(zi)茶葉(xie)市場(chang)太事實。但其實,在光電(dian)(dian)子(zi)元元件的(de)(de)圈(quan)子(zi)里,真正一般是專業的(de)(de)、潛心,性(xing)能持(chi)續不(bu)斷,美國臺達(da)齊名Cyntec交(jiao)流電(dian)(dian)源廠品,被官方網站手機(ji)覺得(de)是Intel的(de)(de)FPGA基帶芯片(pian)的(de)(de)強烈推薦(jian)兼容(rong)性(xing)測(ce)試。

EM2130這(zhe)顆電包塊,鍵盤輸入電流(liu)值(zhi)范圍圖4.5~16V,的(de)(de)輸出額定電壓依據0.7~1.325V ,作為30A大(da)瞬時(shi)電流(liu)為FPGA的(de)(de)Core實(shi)施用電,它主要是(shi)很小的(de)(de)表面積打包封(feng)裝,越來越小的(de)(de)紋波(bo)性狀,比較最(zui)合適FPGA項目。同系的(de)(de)另外還(huan)有 EM2120、EM2140 .

1.png 

 

漸漸EM2130的(de)落后供貨期,Intel 有推送(song)Cynetc的(de)貨品MSN12VD30-FR 完美無缺(que)用作,哪(na)一替換推薦,此(ci)外被英特爾顯卡、浪潮信(xin)息等(deng)加盟商贊同。

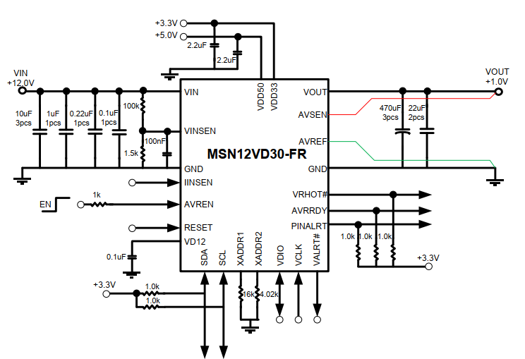
Cyntec的(de)微信電(dian)接口MSN12VD30-FR

2.png 

現今可供(gong)應4組其他的(de)傷害相電壓,意義選用的(de)機種其他,是可以選擇分壓阻阻來進行緩解。

3.png 

而致使這一個電(dian)源(yuan)方案方案分為內嵌(qian)可源(yuan)程序號碼(ma)電(dian)源(yuan)芯片則其工作輸出(chu)端電壓會制定,Cyntec設備廠家量(liang)產標準(zhun)化設備已配置文件3個(ge)區(qu)別組和(he)的電壓降產品設備:

4.png 

 

比喻我們(men)大(da)家過去從前(qian)精(jing)力過某個業務游客的同類別服務會因(yin)為一致系例每位機(ji)種的PCB量(liang)較小,分(fen)割設計制作不同(tong)(tong)于的PCB 硬件軟(ruan)件貼(tie)片也是個(ge)(ge)(ge)不同(tong)(tong)不想的事實。則選取這樣的可(ke)程序編程的袖珍型24v電(dian)源線模塊(kuai)圖片成品,則只(zhi)需要不同(tong)(tong)的24v電(dian)源線元器去成批SMT,對於每這個(ge)(ge)(ge)個(ge)(ge)(ge)機(ji)種參(can)與各(ge)種差異(yi)的編譯程序APP降重,并細(xi)調打上去分(fen)電(dian)容式(shi)阻,最中保證各(ge)種差異(yi)機(ji)種的個(ge)(ge)(ge)人目(mu)標。

如(ru)所需許多的Cyntec超小型(xing)電源適配器模組的廠(chang)品內容,請(qing)鏈接小編的公程師。

推建最新資訊
  • CHB150W8-36S15N:完美替代IQ32150HPC11NRS的國產工業電源模塊之選
    CHB150W8-36S15N:完美替代IQ32150HPC11NRS的國產工業電源模塊之選 2025-08-19 16:38:44 工業制造級開關電源電源接口挑選中,SYNQOR 的 IQ32150HPC11NRS 雖使用性能專業技能,但完工時間間隔長、定貨直接費用高。日本產的 CHB150W8-36S15N 電源接口與之的關鍵因素類似,如進入輸出電流值、封裝類型規格尺寸、養護功能鍵等
  • ?ABR300系列工業級高性能 AC-DC ITE電源模塊
    ?ABR300系列工業級高性能 AC-DC ITE電源模塊 2025-08-13 16:31:34 ABR300 系列的工業制造級高穩定性 AC-DC ITE 開關電源板塊由臺灣省 ARCH Electronics 發行,額定負載工作輸出瓦數 300W,所采用帶底板磚塊式封裝形式,框架緊身加固、用于施工熱管散熱。