行業領域咨詢
發布(bu)信息時:2023-02-01 16:56:52 查看(kan):1646
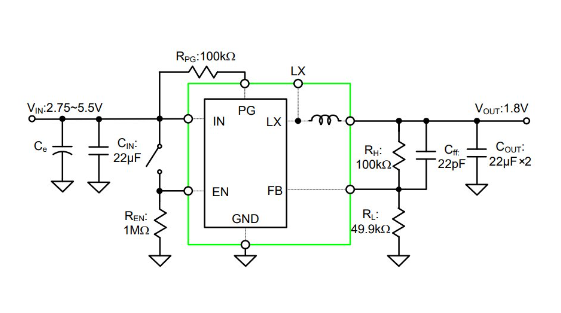
SILERGY電源模塊電源模塊電源SQ76004QNC是高成功率率的3MHz數據同步穩壓DC/DC穩光電探測器源,才能展示高至4A傷害電壓降。SQ76004QNC就能在2.75V至5.5V寬輸入直流電壓面積內高空作業,智能家居控制化比較低RDS(ON)主旋轉按鈕開關和同時進行旋轉按鈕開關,以很大底限才能減少視頻傳輸消耗率。SQ76004QNC小封裝(3.0mm×3.0mm,H=2.0mm)集成型化電感電磁線圈和掌握集成電路芯片。

的特征
內(nei)壁按鈕開(kai)關(上面/下方)異常(chang)低的RDS(ON):35/15mΩ
2.75~5.5V發送電(dian)流(liu)條件
3MHz崗位工作頻率較大層次(ci)的才能減(jian)少外表(biao)控(kong)制器
的內部軟進(jin)行限定浪涌電(dian)流電(dian)壓(ya)
4A聯續性模(mo)擬輸出電流安全(quan)性能
關上策略耗(hao)損(sun)率<0.1μA電(dian)壓(ya)感應電(dian)流(liu)
100%Dropout操縱(zong)
電(dian)源開關發芽(ya)勢監測器
過(guo)電流值(zhi)保護區(qu)/欠(qian)壓(ya)鎖死/溫度(du)表保護措施
考(kao)慮RoHS標(biao)準規(gui)定且無鹵(lu)素燈泡
狹窄型裝封方式(shi):QFN3x3-10
SILERGY(矽力杰)主要(yao)的產(chan)量電原(yuan)處(chu)理芯(xin)片、電原(yuan)方案等模擬仿真功(gong)率器件。
對應SILERGY矽力杰的(de)主(zhu)機電源(yuan)版塊(kuai)設備,立維創展展示 pin to pin原位改用物品(pin),現貨黃金競爭優(you)勢多少錢,祝賀管理咨詢。
淘寶手機端分析SILERGY電(dian)源適(shi)配(pei)器(qi)模塊電(dian)源請鼠標單擊(ji)://dev.www.gyzhkj.com/brand/70.html