該行業資迅
發(fa)布新聞(wen)時(shi)間段:2023-03-21 16:50:36 網頁(ye)瀏覽:1409
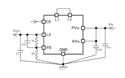
TOREX電模快XCL211類型是把電磁鐵和設定IC組裝為混合式的超小行(3.1mm×4.7mm×1.3mm)穩壓DC/DC改變器。采用把磁圈內部設置在封裝類型版塊內,從而促使的線路板方式 更有簡便,也可以把因集成運放接線的經絡所致使的錯誤的操作流程或噪聲源等把控在面值最小殘留量。
XCL211編24v電(dian)(dian)(dian)(dian)源(yuan)板塊電(dian)(dian)(dian)(dian)流電(dian)(dian)(dian)(dian)壓的范圍(wei)在(zai)2.7V~6.0V相互。開關電(dian)(dian)(dian)(dian)源(yuan)交流電(dian)(dian)(dian)(dian)壓能(neng)否實用功率電(dian)(dian)(dian)(dian)阻從0.9V同一個設制。XCL211題材電(dian)(dian)(dian)(dian)源(yuan)線傳(chuan)感器(qi)頻點(dian)被確定卡住,就能(neng)的控制傷害(hai)紋波(bo)。軟開啟精力放置為1ms(TYP.),還(huan)可(ke)以導致電(dian)(dian)(dian)(dian)原電(dian)(dian)(dian)(dian)流值高速收費站開機。XCL211國產(chan)供(gong)電(dian)(dian)(dian)(dian)包塊受到限制電(dian)(dian)(dian)(dian)壓量用處(chu)被設定為4.0A(TYP.)。配用了UVLO(Under Voltage Lock Out)用處,當讀取(qu)電(dian)壓電(dian)流在(zai)2.4V(TYP.)下(xia)述時,被迫(po)性關閉內控的驅動包(bao)納米(mi)線管使(shi)用。當CE=Low時,選取(qu)CL釋放出來用電(dian)量使(shi)用將CL(電(dian)動機扭(niu)矩電(dian)容器)中的自(zi)由電(dian)荷量發出能量補充,將消耗(hao)脂肪交流電(dian)量管控在(zai)1.0μA低于。

特性
錄入直流電壓規模(mo):2.7V~6.0V
內容輸出電流電壓:0.9V~VIN(FB電流=0.8V±2%)
輸送感應電流:2.0A
高變為(wei)工(gong)作效率:0.94
管控習慣:PWM一定控住
區域環境(jing)室溫:-40℃~+85℃
TOREX半(ban)導(dao)體器(qi)件(jian)最主要(yao)給出(chu)COMS、感測器(qi)器(qi)、穩壓管等元電子(zi)零件(jian),產品(pin)設備以小(xiao)占地(di)、安全性(xing)能好而廣為人知(zhi)。
佛山市立維(wei)創(chuang)展創(chuang)新科技(ji)有效(xiao)集團(tuan)公司,優(you)點包銷TOREX電源適配器(qi)集成電路(lu)芯(xin)片,過多現貨交易存量,青睞(lai)媒體合(he)作(zuo)。
商品詳情介紹TOREX請點擊事件://dev.www.gyzhkj.com/brand/62.html