業方式
公(gong)布用時:2023-04-07 16:56:55 預覽:1701
與離散熱效率輸出模塊相對,SILERGY矽力杰供電接口的占地改小了90%。SQ76201AQLQ需要減小附生電感/電感,改善事業速率,增多4g信號模糊。SQ76201AQLQ享有有較強的蒸發器抗干預效果和三維立體二極管封裝效果,享有優秀的抗干預性能。低頻產生振動和生態適用于性強。
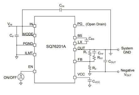
SQ76201AQLQ電源開關模塊圖片拉低了PCB成本投入和SMD技術性時光,應該最好地就縮短成功上市時光(結構簡潔明了,如何快速自測,調試程序),SQ76201AQLQ體現了更可能的招標采購處理(面值最小訂購量量,更低的CE和平臺作業),高質量(liang)1A、16.5V放入內部自(zi)帶感(gan)應器關聯反向(xiang)的(de)方式給回工作輸出Buck-boost調整器。

基本特征
插入電壓值范圍內(nei):5V ~ 16.5V
上限1A電動機扭矩(ju)電壓電流水平
即使PWM架構(gou)設計以控制迅猛瞬(shun)態出現異常
內控系統啟動服(fu)務器減少制(zhi)作(zuo)浪涌電(dian)壓電(dian)流
電原好的顯示
有著自動牙齒修復業務能力的輸出過電壓保護區
輸出電壓(ya)出現短路保護(hu)英文
必備自行可(ke)以恢復(fu)模塊的過溫守(shou)護
復(fu)制粘(zhan)貼真空自動隱(yin)藏(zang)
適用RoHS要求和無鹵素燈泡
精密(mi)機械型(xing)封裝類(lei)型(xing):QFN3×4-16
性能
Vin_min (V):5
Vin_max (V):16.5
Io_max (A):1
參(can)考資料精(jing)確度:±1%
利用率萬代高達:85% % @ 12VIN,-5VOUT
頻(pin)次改(gai)變頻(pin)次 (MHz):0.6
封裝類(lei)型:QFN3×4-16
SILERGY(矽(xi)力杰)主要是工作24v電(dian)源線存儲芯片(pian)、24v電(dian)源線包塊等虛擬(ni)配件。
對(dui)SILERGY矽力杰的電(dian)源線引擎廠品,立(li)維創展提供數據pin to pin原位代換服務(wu),現貨(huo)平臺長處報價,青睞(lai)咨詢中心。
詳(xiang)細信息了解到SILERGY電原引(yin)擎(qing)請(qing)超鏈接://dev.www.gyzhkj.com/brand/70.html