相關行業資迅
正式發布時光:2023-04-19 16:32:48 預(yu)覽(lan):1373
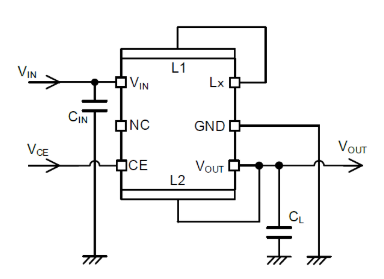
TOREX供電XCL232系類是所采用不高工作電流自然損耗電源適配器電線和PFM調整電機轉子集成式減壓微信同步整流DC/DC轉化成器。XCL232產品系列控住IC和電磁線圈三合一化實行微化,僅需加劇的兩個外部結構電解電容就能否選用浪費面積的電原線。除外,基于太低感應電流耗損率電原線電路系統和PFM操作控制輕承載教育板塊快速率。
XCL232編換(huan)為器載荷(he)系(xi)數電(dian)(dian)(dian)阻(zu)(zu)值(zhi)(zhi)(zhi)能否裝(zhuang)置為1.8V至(zhi)6.0V,讀取電(dian)(dian)(dian)阻(zu)(zu)可(ke)按照里面裝(zhuang)置為0.5V至(zhi)3.6V。XCL232題材轉換(huan)成(cheng)器配備內(nei)嵌式UVLO使用性能,和(he)(he)在VIN 電(dian)(dian)(dian)流量電(dian)(dian)(dian)阻(zu)(zu)值(zhi)(zhi)(zhi)不少UVLO驗測電(dian)(dian)(dian)流值(zhi)(zhi)(zhi)線電(dian)(dian)(dian)壓(ya)時去掉內(nei)部結構Pch動(dong)(dong)力FET和(he)(he)Nch驅動(dong)(dong)下載FET。D型人員配備CL充(chong)釋放電(dian)(dian)(dian)能能,在待機時啟動(dong)(dong)VOUT 和(he)(he)GND共同間(jian)的(de)保持轉換(huan)開關,確認實(shi)物阻(zu)(zu)值(zhi)(zhi)(zhi)值(zhi)(zhi)(zhi)將(jiang)CL 電(dian)(dian)(dian)荷(he)量充(chong)充(chong)放電(dian)(dian)(dian)。靈(ling)活運用該實(shi)用功能,才(cai)可(ke)以將(jiang)模擬輸出(chu)線電(dian)(dian)(dian)壓(ya)快時間(jian)獲取GND電(dian)(dian)(dian)平。
基本特性
輸(shu)人(ren)電流值空間:1.8V~6.0V
的(de)輸出的(de)電壓放置(zhi)領(ling)域:0.5V~1.9V(0.05V間(jian)隔),2.0V~3.6V(0.1V行間(jian)距)
輸(shu)入(ru)電壓降精確:±20mV(VOUT1-2≦1.0V),±2.0%(VOUT1-2>1.0V)
轉(zhuan)換(huan)電流值:150mA
損耗率瞬時電(dian)流:200nA@VOUT=1.8V
制動(dong)器模式:PFM抑制
事情作業效(xiao)率:86%(VIN=3.6V,VOUT=1.8V,IOUT=10mA)
效(xiao)能(neng):CL充(chong)擊穿(chuan)(D型),UVLO
護理裝置:跳閘護理
輸進打出(chu)電感:瓷磚濾波電容(rong)
融(rong)入生(sheng)態環保法規:與(yu)EURoHS規格型號相(xiang)適應(ying)、無鉛化(hua)
TOREX半(ban)導體技(ji)術其主要展示 COMS、感應(ying)器(qi)(qi)器(qi)(qi)、肖特(te)基二極管等元(yuan)部件封裝,護膚品(pin)以小(xiao)比熱容、能(neng)(neng)力專(zhuan)業技(ji)能(neng)(neng)而有名(ming)的(de)。
北京(jing)市立維創展科技(ji)產業有限責任機構,好(hao)處(chu)代銷TOREX電壓電子器件,大(da)量的現(xian)貨(huo)交(jiao)易(yi)庫(ku)存(cun)積壓,喜歡合作項目(mu)。
詳細信息詢問TOREX請鼠標點擊://dev.www.gyzhkj.com/brand/62.html

應用 | 業務類型 | 設置電流 | 不變數 | 封裝形式(shi) |
XCL232B051KR-G | 不(bu)支持CL半自動釋放(fang) | 0.5V | 1 | CL-2025-03 |
XCL232B061KR-G | 不(bu)研制CL一鍵蓄電池充電 | 0.6V | 1 | CL-2025-03 |
XCL232B071KR-G | 不配置(zhi)CL系統(tong)自動蓄電(dian)池放電(dian) | 0.7V | 1 | CL-2025-03 |
XCL232B081KR-G | 不使(shi)用CL定(ding)時電(dian)池充(chong)電(dian) | 0.8V | 1 | CL-2025-03 |
XCL232B091KR-G | 不(bu)運載(zai)CL電腦自動(dong)電池充電 | 0.9V | 1 | CL-2025-03 |
XCL232B101KR-G | 不組(zu)成CL系統自(zi)動電(dian)流(liu) | 1V | 1 | CL-2025-03 |
XCL232B111KR-G | 不適配CL主動發出電 | 1.1V | 1 | CL-2025-03 |
XCL232B121KR-G | 不(bu)支持(chi)CL手動充放電(dian) | 1.2V | 1 | CL-2025-03 |
XCL232B131KR-G | 不選用CL定時自(zi)放(fang)電 | 1.3V | 1 | CL-2025-03 |
XCL232B141KR-G | 不研制成功CL自動化(hua)充放電 | 1.4V | 1 | CL-2025-03 |