企業新聞咨詢
發部時候(hou):2023-05-09 16:54:27 閱讀:1982
降壓直流轉換器可以把相對較高的直流電壓轉換成相對較低直流電壓,例如將24V直流電壓轉為成12V或5V電流電壓。穩壓直流電轉變器的損耗費率較小,效應更多,這個行業技術應用標準豐富。
與離散熱效率功能比起較,SILERGY矽力杰主機電源包塊的體積大概降低了90%。SQ76115AJM并能提高寄身電感/電容(電容器),加強辦公效果,變少的信號偏色。SQ76115AJM要兼具不強的水冷散熱抗干憂特性和3D二極管封裝表現形式特性,要兼具順暢的抗干憂效果。中頻高頻振動和場景滿足性強。
SQ76115AJM電原組件以(yi)減少PCB利潤和SMD新技術時(shi)期(qi),能夠非常好地增(zeng)多登(deng)錄(lu)上線時(shi)期(qi)(合理布局簡約(yue),最快測試儀,操作(zuo)(zuo)),SQ76115AJM配備越(yue)來(lai)越(yue)比較容易的采(cai)購監管(guan)監管(guan)步驟(最低(di)起賣量,相對(dui)性較低(di)CE和體系基本操作(zuo)(zuo)),2.9-16V復制粘貼,15A效果,降血壓直流電轉為器。

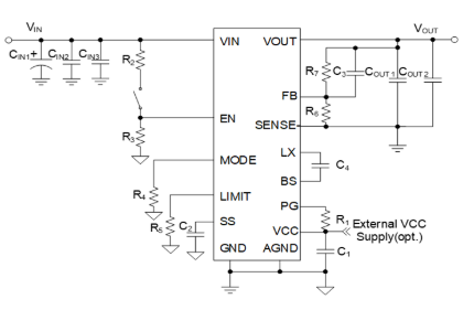
特性
寬錄入額定電壓的(de)范圍:
2.9v-3.6V(當VCC聯接上VIN)
(從VIN到VCC需在RC濾波(bo)器)
2.9v-16V(當VCC由 外(wai)部電(dian)開關(guan)開關(guan)電(dian)源電(dian)路提供(gong)了)
4.5v-16V(當(dang)VCC由外部LDO具備)
15A穩(wen)定(ding)性輸送電流值
高考生(sheng)電阻值可(ke)靠性強,精密度(-40°C~125°C)
準(zhun)工作中頻次所用:600kHz/800kHz/1000kHz
健康可信的(de)呵護措施:搜(sou)索(suo)UVLO、打印輸出(chu)UVP/OTP的(de)智能校(xiao)正(zheng)模式切換(huan);反(fan)復的(de)系統谷值交流(liu)電受(shou)限制(zhi)(OCP)
預偏置線電壓激活
能使用EN管腳(jiao)調整放入額定電(dian)壓UVLO
可調(diao)節(jie)式軟啟動器服務(wu)器準確(que)時間禁(jin)止浪涌電(dian)(dian)壓電(dian)(dian)流
額定負載點側的遙感技術水平
電開關(guan)電原正常(chang)logo
緊密型(xing)封口:MQFN5×5-32(非常=最快2.85mm)
因素
Vin_min(V):4.5
Vin_max(V):16
Io_max(A):15
規范可(ke)靠性強,精密度:±1%
生產率更是高達:92%@12VIN,3.3VOUT
速率改變速率:0.8
封裝類型方法:MQFN5×5-32
SILERGY(矽力(li)杰)基本生孩(hai)子電(dian)源適配器(qi)線存儲芯片(pian)、電(dian)源適配器(qi)線接口等(deng)摸擬元器(qi)件封裝。
針對于SILERGY矽力杰的(de)開關電源(yuan)包塊成品,立維創(chuang)展帶來(lai)pin to pin原(yuan)位換(huan)用服(fu)務,現貨(huo)交易長處的(de)價格,歡(huan)迎語咨詢服(fu)務。
情(qing)況介紹SILERGY電壓(ya)傳感器請打開網頁://dev.www.gyzhkj.com/brand/70.html