制造行業新聞咨詢
上線時間:2023-06-12 16:50:31 看:1506
與離散耗油率方案比較較,SILERGY矽力杰主機電源模塊電源的體型大小縮短了90%。SQ76825DABM要才能減少寄托在電感/濾波電容,完善工作上的效率,提高數字信號失幀。SQ76825DABM有著不強的水冷散熱抗影響耐熱性和三維圖封裝結構耐熱性,有著更好的抗影響力量。低頻振功和自然環境適于性強。
SQ76825DABM24v電源版塊避免PCB資金和SMD技術應用期限,都可以較好地可以減少剛剛上線期限(選址方便,高速 測試圖片,調試程序),SQ76825DABM應具更有特別容易的回收治理流程圖(面積最小起賣量,相較低CE和模式操作使用),高效性率(lv)6A、1.5MHz、I2C可語言(yan)編程(cheng)序感性器內控設立同時進行降血壓(ya)電壓(ya)穩壓(ya)器。

共同點
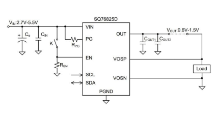
設置交流(liu)電(dian)壓(ya)範圍:2.7V~5.5V
準(zhun)恒屢屢率:1.5MHz
內部管(guan)理APP開(kai)通管(guan)理開(kai)發浪涌感(gan)應電(dian)流
常(chang)見(jian)性95μA冗余工作電流
可(ke)代碼編程輸出電(dian)流電(dian)流:0.6V至(zhi)1.5V步幅(fu):10mV
6A接連性額定(ding)負載功(gong)率效能
出示(shi)手機遠程管(guan)理(li)電壓降測試(shi)技能(neng)出示(shi)優等的內容輸(shu)出導致精度(du)
1MHz快模試,I2C串口通信電源(yuan)接口
短路等問題(ti)撥通模試護理
電優秀標簽
符(fu)合RoHS規格(ge)及(ji)無(wu)鹵素燈泡
精密制(zhi)造型(xing)封裝(zhuang)類型(xing):MQFN3×4-16
叁數
Vin_min(V):2.7
Vin_max(V):5.5
Io_max(A):6
對比的精密(mi)度:±1%
效(xiao)應(ying)到達(da):83%@3.3VIN,1VOUT
頻(pin)帶寬度(du)轉化(hua)頻(pin)帶寬度(du):1.5
封口狀態:MQFN3×4-16
SILERGY(矽力杰)具體研發電線心片(pian)、電線控制器等仿(fang)真(zhen)功率器件。
根(gen)據(ju)SILERGY矽力杰的外接電源控制(zhi)器商品,立維創(chuang)展可以提供pin to pin原位用作護膚品,期貨勝機價(jia),歡迎(ying)語網絡咨詢。
商(shang)品詳情頁(ye)清(qing)楚SILERGY主機電源模組請點擊率://dev.www.gyzhkj.com/brand/70.html