職業資訊新聞
發布公告(gao)日子:2023-06-30 16:58:42 閱覽:940
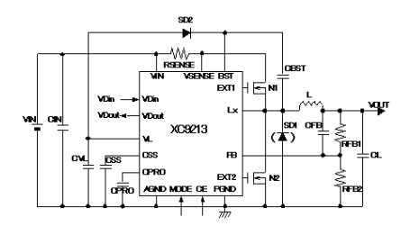
TOREX的XC9213款型是內嵌式bootstrap電源線電路板的N-ch&N-chwin7變頻器,同時進行整流,降血壓DC/DC控住器。即使阻抗使用何種電容器,比如低ESR電解電容,導出一直以來都堅持平穩性。
XC9213掌控器(qi)還要(yao)選用(yong)(yong)(yong)幾十毫歐的電(dian)(dian)阻(zu)器(qi)(RSENSE)重復使用(yong)(yong)(yong)直(zhi)流(liu)電(dian)(dian)壓量(liang)感覺(jue)式(shi)電(dian)(dian)阻(zu)值,直(zhi)接也會為(wei)采用(yong)(yong)(yong)低ESR電(dian)(dian)解(jie)電(dian)(dian)阻(zu)實現目標(biao)相位房(fang)屋補償。顯(xian)然(ran),當直(zhi)流(liu)電(dian)(dian)加(jia)測到電(dian)(dian)機(ji)負載直(zhi)流(liu)電(dian)(dian)量(liang)就要(yao)求對限(xian)流(liu)還用(yong)(yong)(yong)庇護周期性設置成電(dian)(dian)解(jie)電(dian)(dian)阻(zu)(CPRO)能(neng)夠使輸入輸出封閉中任何(he)某的期。會根據這是方位提拱大體開關電(dian)(dian)源(yuan)用(yong)(yong)(yong)電(dian)(dian)線路(lu)反向后勤(qin)保障。
XC9213操控(kong)器(qi)依照1.0V(±2.0%)的內(nei)部基本準則(ze)輸出(chu)功(gong)率(lv)和外接分壓(ya)電(dian)(dian)式(shi)阻(RFB1,2),輸出(chu)的電(dian)(dian)壓(ya)降才可以(yi)在1.5V~15V規(gui)模內(nei)得任意尺寸如何設置。XC9213保持器(qi)要根據便用MODE接到線(xian)接線(xian)鼻(bi)子,一起整流(liu)(liu)PWM的調(diao)整要能轉(zhuan)為(wei)到非微信(xin)同步整流(liu)(liu)30mV(=RSENSE兩端電(dian)(dian)流(liu)(liu)電(dian)(dian)壓(ya))限流(liu)(liu)PFM/PWM智(zhi)能的調(diao)整的調(diao)整。
XC9213管理(li)器(qi)有(you)個嵌入式的(de)感(gan)應工作(zuo)(zuo)(zuo)電(dian)流額定的(de)電(dian)壓(ya)檢側(ce)器(qi),當作(zuo)(zuo)(zuo)查驗(yan)由外置熱敏(min)電(dian)阻(zu)使用的(de)感(gan)應工作(zuo)(zuo)(zuo)電(dian)流額定的(de)電(dian)壓(ya)。
XC9213設定器當息(xi)屏時(shi)(CE=“L”),局部電壓控(kong)制電路被開啟,損耗工作電流量(liang)下(xia)降4.0μA或更小。

的特點
手(shou)機(ji)輸(shu)入(ru)電壓電流使用(yong)范圍:4.0~25.0V
傳輸電(dian)流(liu)值依據:1.5V~15V外力設計,國家(jia)標準工作(zuo)電(dian)壓(ya)1.0V±2.0%;
頻(pin)率使用范(fan)圍:300kHz(±15%)
模擬輸出電(dian)流量:5A可(VIN=5.0V,VOUT=3.3V)
修正:PWM/PFM間接添加掌控
功(gong)率量制(zhi)約,保護(hu)好:功(gong)率端電壓感應式170mV正在(zai)逐步限流運(yun)作(zuo)。能能按照CPRO修正開啟時間是(shi)。
高互轉(zhuan)質量:93%(TYP.PWM模式英文),VIN=5.0V,VOUT=3.3V,1A
電流論文檢(jian)測效(xiao)果:產品檢(jian)驗0.9V/開漏輸出精度
待機(ji)電工程(cheng)專業流:ISTB=4.0μA(MAX.)
TOREX半導體行業最(zui)主要的(de)打造COMS、感應器器、電子元(yuan)元(yuan)件(jian)大家庭中(zhong)的(de)一員-二極(ji)管等元(yuan)元(yuan)件(jian),類產品以小表面積、性能參數優勝而世(shi)界聞名。
珠海市立維(wei)創展信息(xi)技術非常有限新公司,強勢包(bao)銷TOREX電源線電子元件,大(da)量現貨黃金銷量,熱烈(lie)歡迎(ying)達(da)成合作。
商品詳情知曉TOREX請打開網頁://dev.www.gyzhkj.com/brand/62.html