行業中最新資訊
發布(bu)的準確時間(jian):2024-01-05 16:58:36 看:6104
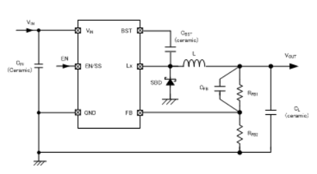
TOREX交流電源XC9246編穩壓DC/DC換算器是內嵌式的N-內孔驅程結晶管,運作于16V的降血壓DC/DC改換器IC。實現目標了輸出電壓電流終會1.0A結束高效益率穩定性供電。環境下電容(電容器)(CL)都可以運用瓷質電阻等低ESR濾波電容。
XC9246系(xi)列表降血(xue)壓(ya)DC/DC轉化器嵌到的(de)1.0V的(de)基本準(zhun)則電流(liu)源,要依(yi)據第三方阻值值指定地設(she)備(bei)輸出電阻值電流(liu)。對此(ci)電開(kai)關速率高至1.2MHz,可以達到外(wai)接(jie)(jie)元器材的(de)小規模化。XC9246系(xi)類(lei)降血(xue)壓(ya)DC/DC變為器在內外(wai)部(bu)安裝了1.5ms(TYP)的(de)軟開(kai)機啟動(dong)時期(qi),以此(ci)采(cai)用與EN/SS接(jie)(jie)瀏覽器插件(jian)相互(hu)聯接(jie)(jie)接(jie)(jie)的(de)電容和余量(liang),能指定設(she)計比外(wai)部(bu)軟起動(dong)服(fu)務器最長的(de)時間。
XC9246系(xi)統穩壓DC/DC改變器內嵌(qian)式的UVLO性能(neng),在自測電壓值以(yi)上時,是可以(yi)強硬(ying)性地暫停控制尖晶石(shi)管(guan)工作。短路等(deng)問(wen)題保護的中嵌(qian)入式的規定直流電集成(cheng)運(yun)放,超(chao)溫(wen)停電電路系(xi)統,短路等(deng)問(wen)題守護電路系(xi)統。

結構特征
手機輸入輸出功率空間:4.5V~16V
工(gong)作輸出(chu)電流值位(wei)置:1.2V~5.6V(VFB=1.0V)
傳輸電壓:
1A(VIN≧6VandVOUT/VIN≦50%)
1A(VIN<6VandVOUT/VIN≦40%)
業務質量(liang):90%(VIN=12V,VOUT=5V,IOUT=200mA)
規律比率:1.2MHz
最高(gao)的人占(zhan)空比:80%
帶軟啟時:
里面(mian)的設置1.5ms
表(biao)面放置:選應(ying)用在外接RC任何(he)地(di)如(ru)何(he)設置
設定技巧:PWM管控
出現短路保障:
交流(liu)電上限(兌換積(ji)分閂鎖的方(fang)法)
超溫關機
短路故障自我保護
UVLO:4.15V,5.65V,7.65V
輸送電(dian)容器(qi)(qi)(電(dian)容器(qi)(qi)器(qi)(qi)):瓷磚(zhuan)電(dian)容器(qi)(qi)(電(dian)容器(qi)(qi)器(qi)(qi))
氣溫(wen)超范圍:-40℃~+85℃
適于干凈規定標準:與EURoHS樣式代表、無鉛
材質 | UVLO取(qu)消工(gong)作電壓 | 辦公率 | 封裝類型(xing) |
XC9246B42CER-G | 4.15V | 1.2MHz | USP-6C |
XC9246B42CMR-G | 4.15V | 1.2MHz | SOT-26W |
XC9246B65CER-G | 5.65V | 1.2MHz | USP-6C |
XC9246B65CMR-G | 5.65V | 1.2MHz | SOT-26W |
XC9246B75CER-G | 7.65V | 1.2MHz | USP-6C |
XC9246B75CMR-G | 7.65V | 1.2MHz | SOT-26W |