企業資訊、短視頻軟件
分(fen)享(xiang)時:2024-03-04 17:10:38 瀏覽訪問:1100
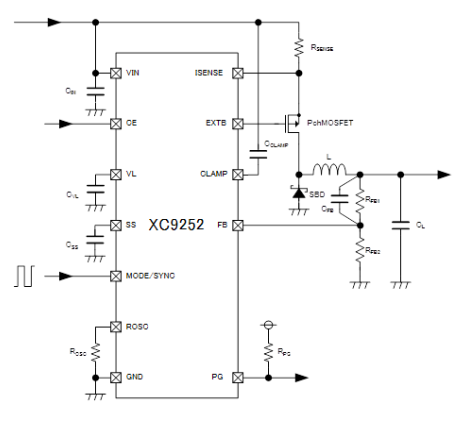
TOREX的XC9252款型是款30V降血壓DC/DC操控器IC。因此P溝道MOSFET用作異常驅動程序氯化鈉晶體管,因為就可以在低輸出電流中工做。除此之外,用作電動機扭矩電容(電容器)(CL)就可以在使用淘瓷濾波電容等低ESR電感。
XC9252系(xi)列表減壓DC/DC操作(zuo)器安裝了0.8V可以參(can)考(kao)額定電壓源,進行(xing)外內(nei)阻(RFB1RFB2),并(bing)能設立從1.0 v ~不(bu)同傳輸的(de)電壓。
XC9252國(guo)產減壓(ya)DC/DC保持器采用把靜態熱敏(min)電阻器相連上(shang)ROSC接線(xian)端(duan)子排,DC管理器可以(yi)在(zai)280 kHz至(zhi)550 kHz的(de)范(fan)圍圖(tu)內同一設(she)施啟閉概率。與(yu)(yu)此同時,應運機(ji)制(zhi)/同時進行接線(xian)鼻子,使相比較于內外CLK±25%的(de)空(kong)間與(yu)(yu)外鏈CLK同步操作,會減緩不要(yao)的(de)噪音分貝。PWM/PFM半自動操縱在(zai)輕載(zai)(zai)時可以(yi)通過(guo)PFM安全管理安全管理,體(ti)現從輕載(zai)(zai)到方法重載(zai)(zai)一小部分版塊的(de)高(gao)效(xiao)性(xing)率。
居于(yu)軟(ruan)初始化時刻(ke),才可以實現向SS接線端子增長外鏈存儲容量來任一(yi)布置軟(ruan)運行準確時間。
XC9252題材減壓DC/DC操控(kong)器(qi)有內(nei)置(zhi)UVLO功(gong)能(neng)模(mo)塊當投入輸出功(gong)率大于2.5V時(shi),也可以硬性規定性驅動器(qi)晶胞管(guan)已停自動運(yun)行(xing)。為(wei)庇(bi)護(hu)電源(yuan)(yuan)集成(cheng)運(yun)放(fang),嵌入式過流(liu)庇(bi)護(hu)電源(yuan)(yuan)集成(cheng)運(yun)放(fang)虛接(jie)庇(bi)護(hu)電源(yuan)(yuan)集成(cheng)運(yun)放(fang)和超溫已經關(guan)機(ji)電源(yuan)(yuan)集成(cheng)運(yun)放(fang)可保持(chi)人身安全制作操作。

結構特征
復制粘(zhan)貼電(dian)壓(ya)電(dian)流位置:3.0V~30V(最(zui)快定幀36V)
FB電阻值:0.8V(±2%)
所(suo)耗電(dian)壓電(dian)流:30μA(@300kHz)
率范圍內(nei):280kHz~550kHz(由外接熱敏電阻設制)
間接CLK同步軟件:相較于于自由(you)振蕩頻(pin)段±25%的區間
庇護控制電路:
過(guo)流(liu)受阻(由外接電(dian)阻功(gong)率(lv)設定)
自動式復歸(XC9252A/B)
積分換(huan)閂鎖(suo)庇護(XC9252C)
超溫關上
電(dian)感(gan):低ESR電(dian)感(gan)
的(de)溫度區域:-40℃~+105℃
適(shi)用(yong)節能明文規(gui)定(ding):與EU RoHS規(gui)模相應的、無鉛(qian)化
TOREX半導體設(she)備關鍵提高COMS、感(gan)(gan)測器器、電感(gan)(gan)等(deng)元電子(zi)元器件,護膚品以(yi)小質量、使用(yong)性能睿智而知名的。
上海市立維(wei)創展科(ke)技創新是有限的公司特點代銷TOREX交流電源集成電路芯片,過量現貨平臺存量,感謝咨訊(xun)。
主要參數 | Type | Output Voltage | Oscillation Frequency | Packages |
XC9252A08AVR-G | Without Latch protection, with chip enable | 0.8V | Adjastable | TSSOP-16(Type A,C) |
XC9252B08ADR-G | Without Latch protection, chip enable | 0.8V | Adjastable | USP-10B(Type B) |
XC9252C08AVR-G | Without Latch protection, with chip enable | 0.8V | Adjastable | TSSOP-16(Type A,C) |