職業資迅
上架(jia)耗時:2024-08-26 09:53:12 瀏覽網(wang)頁:5736
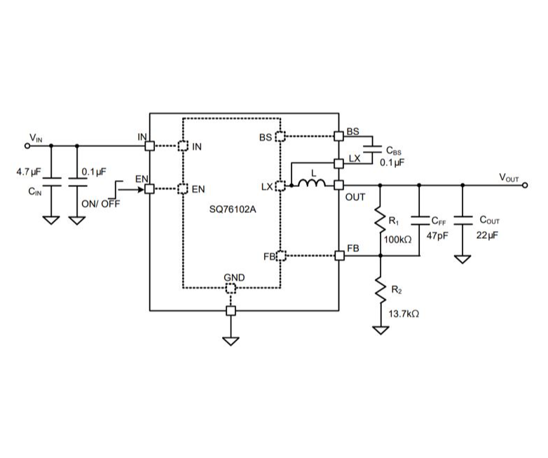
在現代電子設備中,電源管理模塊的效率和性能至關重要。SILERGY(矽力杰)的(de)SQ76102ATRC降壓(ya)DC-DC電源模塊,通過其EVB_SQ76102ATRC評估板(ban),為用戶提供了一個高(gao)效、緊湊且功能豐富的(de)解決方案(an)。本文(wen)將詳細介紹這一模塊的(de)關鍵特(te)性和優勢。

核心特性
高效率與緊湊設計:
SQ76102ATRC也是款1MHz關聯穩壓型DC/DC更換器,集變成一兩個電調節器,二極管裝封在一兩個僅3×3×2mm的緊湊型suvQFN3×3-7二極管裝封中。此類開發不止控制成本區域,同時還就能夠展示 敢達2A的負載電阻瞬時電流,至關適宜區域異常的廣泛應用應用環境。低導通電阻:
模快內層的頂面和底打開有著低RDS(ON),分開 為50mΩ和30mΩ,這代表著著在變換期間中能量消耗損毀超低,而提升 了總布局率。寬輸入電壓范圍:
SQ76102ATRC兼容4.5至18V的鍵盤輸入的電壓比率,這使它能夠適應性多種不同主機24v電源環境,而是是干電池電力或者是任何類的主機24v電源。精確的輸出電壓:
控制模塊提高±1%的0.6V精確度,確保安全生產了效果輸出功率的相對穩確定和穩定可靠性設計,這這對于必須要 精確度電源模塊的太敏感電子元器件設備頗為先要。快速瞬態響應:
運用實時處理PWM架構設計,SQ76102ATRC夠控制高速 的瞬態相應,這這對靜態阻抗發展的運用場所越來越要點。安全與保護功能:
- 內控軟發動職能限制了發動時的浪涌電流值。 - 限流折返機制具備了輸送串電維護。 - 過溫護理基本功能包括自然恢愎力量,為了保證了摸塊在極端化水平下的健康啟動。 - 逐時間段谷值直流電制約和鍵盤輸入欠壓確定系統進那步怎強了模塊圖片的動態平衡性和信得過性。環保標準:
SQ76102ATRC符合的標準RoHS的標準且無鹵化物,表達了SILERGY對環保自我保護的約定。應用領域
SQ76102ATRC的高工作效能和省油的suv規劃使其是非常適宜于四種軟件,主要包括但不包括但不限于: - 攜帶式式電子技術專用設備 - 工業化抑制軟件 - 流量設施 - 使用電子設備品牌SILERGY(矽力杰)核心種植供電線處理芯片、供電線控制器等模似電子元器件。重要性SILERGY矽力杰的電源模塊產品,立維創展提供pin to pin原位(wei)用(yong)于車輛(liang),現貨(huo)交(jiao)易特點報價,迎接咨(zi)詢了解。