欧洲一区二区-欧美激情一区二区-国产激情在线-欧美在线一区二区

mx8811h–> 8 Gbps 11位8:1多路多路復用器

披露時光:2018-09-13 17:18:41     挑選:1825

品牌 型號 貨期 庫存
EUVIS mx8811h 1周 12
如若您需要購買mx8811h,請點擊右側客服聯系我們!!!

mx8811h重中之重本質特征 11位8-1(總88∶11)多路復用器,每個差分輸出位工作超過8 Gbps。
●設計用于Euvis>8Gsp MUXDAC所需的附加數據復用,例如MD622H和MD662H或高數據速率字發生器
芯片100歐姆終止到單端數據和復位輸入的VTTD
?11位差分對輸出與上拉電源VCCO,以適應各種高速接口標準
最佳輸入數據采樣窗口選擇(SEL1/SEL2)
●具有輸出驅動器啟用/禁用控制(CKOE)的互補除以4時鐘LVDS輸出而不中斷芯片的內部操作
重置功能以同步多芯片應用
2.7瓦功率消耗
具備著被暴露墊的TQFP封裝形式以減弱跨接和風扇散熱


mx8811h描述

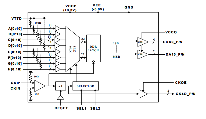
MX8811H相當于一個高速11通道的8∶1多路復用器。雙數據速率鎖存器使11位差分數據輸出的數據速率為時鐘速率的兩倍。輸出驅動器的上拉電源VCCO可用于設置適合于最流行的高速接口標準,如CML或LVDS的輸出電平。多路復用器可以以時鐘速率>4 GHz工作。數字數據輸入是單端的,其基準電壓VTTD具有片上100歐姆端接電阻,可以容忍適合各種單端接口標準的寬范圍電壓電平。控制引腳SEL1/SEL2選擇最佳采樣窗口,以適應88個輸入數據的各種延遲。提供按8分頻時鐘輸出CK8O_P/N和采樣相位選擇(SEL1和SEL2)以優化采樣相位相對于輸入數據的對準。復位功能被提供給需要同步來自多個MX88 11S芯片的輸出的應用。CKOE引腳用于啟用/禁用CK8O_P/N時鐘輸出的輸出驅動器,而不中斷內部操作,以便于系統應用。

高性價比介紹
  • 關于THUNDERLINE-Z產品申明
    關于THUNDERLINE-Z產品申明 2020-10-14 15:54:05 武漢市立維創展科學技術限制平臺,是美國的THUNDERLINE-Z & Fusite企業品牌在全球的認證渠道方式商,其合金夾層玻璃密封隔絕接線端子排,已寬泛APP于航空、國防軍事、通訊等高穩定可靠性設計業務領域。
  • ?RT06128SNHEC03圓形連接器現貨庫存
    ?RT06128SNHEC03圓形連接器現貨庫存 2025-08-21 16:44:03 RT06128SNHEC03 是 Amphenol 還推出的圓型連入器,包括位置牢靠牢靠的設計構架與比較好使用性能,區域場景防御效率強,能自應用貨車電子廠、工業控制自動的化等對區域場景應用性耍求不近人情的市場。