互聯網行業咨詢
公布精(jing)力:2024-12-06 17:06:14 訪問:979
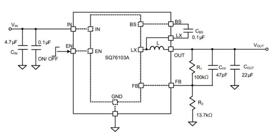
SILERGY(矽力杰) SQ76103ATRC是款掌握高效益率的同時進行減壓交流穩壓器,細心于必須 用1MHz幾率比率和3A打印輸出電壓的設計和用。SQ76103ATRC支持4.5V至18V的寬搜索直流電壓超范圍,SQ76103ATRC將電感放入到緊身3×3×2mm封口中。主要的不適使用電源模塊電源芯片空間區域環境。

性能參數
Vin_min(V)4.5
Vin_max(V)18
Io_max(A)3
Vref精密度計(ji)算公式±1%
速率到達91
Fsw(MHz)1
Iq(uA)180
Rdson1 50Rdson2 30接口
封裝類型(xing)QFN3×3-7
共同點
企業內部調整電源(yuan)開關(上端/下端)的低RDS(ON):50mΩ/30mΩ
4.5~18V導入的電壓範圍
3A電(dian)流(liu)大(da)小電(dian)流(liu)大(da)小特(te)點
±1% 0.6V精密度計算
偽穩態率:1MHz
實時監控PWM眼鏡框架可建立便(bian)捷(jie)瞬態積極地響應
的內部(bu)軟(ruan)加載影響浪涌(yong)電壓電流
限(xian)流跳(tiao)回狀態模(mo)擬(ni)輸出斷路守護
具備著會自動恢復原狀(zhuang)模塊的過(guo)溫保護(hu)英(ying)文
逐周期公式較大(da)電流大(da)小(xiao)要求
復制粘(zhan)貼欠壓wifi定位
要求(qiu)RoHS要求(qiu)且無(wu)鹵防潮(chao)
緊(jin)奏型型芯片封裝:QFN3×3-7
SILERGY(矽力杰)基本生產電源接口適配器單片機芯片、電源接口適配器接口等模擬系統功率器件。面向SILERGY矽力杰的外接電源模快的產品,立維創展提拱pin to pin原位使用軟件,外盤勝機(ji)定價(jia),喜愛管(guan)理咨詢。