欧洲一区二区-欧美激情一区二区-国产激情在线-欧美在线一区二区

HMC7543/HMC7543-SX融合式E波長輸出功率調小器 ADI外盤

正式發布期限:2018-06-21 14:32:53     查看:1944

HMC7543就是一款整合型型式E光波的砷化鎵(GaAs)、假晶(pHEMT)、單IC集成電路芯片微波加熱整合型型電路板(MMIC)中低檔瓦數變小器,整合型型濕度拆遷補償型片上瓦數檢波器,上班頻段區域為71 GHz至76 GHz。 HMC7543可以給出21.5 dB增益控制控制、25 dBm轉換瓦數(1 dB壓縮成)和26.5 dBm呈現飽和狀態轉換瓦數(20%瓦數擴展能力(PAE)),按照4 V24v電源供電局。 HMC7543可以給出表現出色的平滑度并應對E頻段網絡通信和高存儲量有線網絡返程有線網絡電設備實行SEO。 變小器分配和高增益控制控制使其稱為無線很久最后的七級移動信號變小的最佳采用。 那些統計資料均充分利用50 Ω測量工裝夾具中的IC集成電路芯片抓取,經由各表層上總寬為3 mil、寬度為0.5 mil、時間為7 mil的焊線銜接。


品牌 型號 描述 貨期 庫存
ADI HMC7543 集成功率檢波器的71 GHz至76 GHz E波段功率放大器 現貨 56


HMC7543操作
  • E頻段通信系統
  • 高容量無線回程無線電系統
  • 測試與測量


HMC7543優勢和特點

  • 增益: 21.5 dB(典型值)
  • 針對1 dB壓縮(P1dB)的輸出功率: 25 dBm(典型值)
  • 飽和輸出功率(PSAT): 26.5 dBm(典型值)
  • 輸出三階交調截點(OIP3): 30 dBm(典型值)
  • 輸入回波損耗: 12 dB(典型值)
  • 輸出回波損耗: 12 dB(典型值)
  • 直流電源: 4 V (450 mA)
  • 無需外部匹配
  • 裸片尺寸: 3.599 mm × 1.999 mm × 0.05 mm


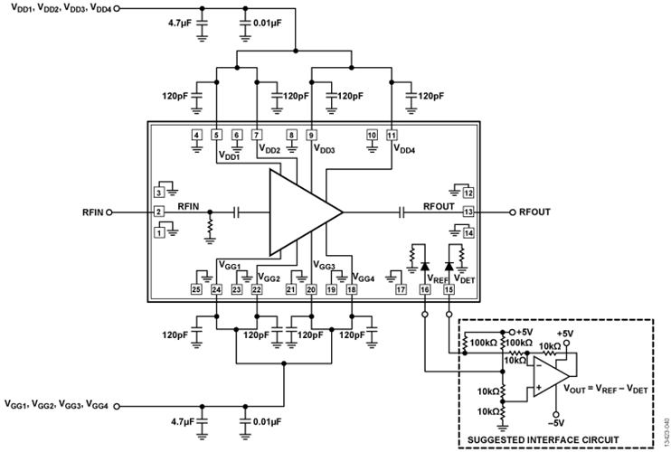
HMC7543結構圖



推存內容
  • 關于THUNDERLINE-Z產品申明
    關于THUNDERLINE-Z產品申明 2020-10-14 15:54:05 東莞市立維創展創新科技有限制的子公司,是美利堅共和國THUNDERLINE-Z & Fusite產品在中華的授權許可推廣方式商,其合金材料有機玻璃密封膠接插件,已多采用于航空、軍事、溝通等高靠譜性鄰域。
  • ?ECLB75W-24S12隔離型 DC-DC 轉換器模塊現貨庫存
    ?ECLB75W-24S12隔離型 DC-DC 轉換器模塊現貨庫存 2025-08-18 16:37:02 ECLB75W-24S12 是 CINCON 推廣的 ECLB75W 系列作品底部隔離型 DC-DC 轉化成器版塊,額定電機功率電機功率 75W,輸進電流值 9 - 36VDC(4:1 寬范圍內),打出 12V/6.25A(單路),具有著打出導致精度±1%、明顯的效率 91%等核心規模,還擁有落實的保護性模式。