相關行業內容
發(fa)布公告的時間(jian):2019-01-24 14:32:08 網頁(ye)瀏覽:1679
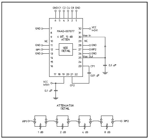
MACOM的(de)MAAD-007083-000100是一種款(kuan)GaAs FET 5數(shu)字(zi)字(zi)衰減器(qi),有ibmsTTL驅(qu)動下載器(qi)。步長(chang)為1.0 dB,總(zong)衰減區域為31 dB。該元件采(cai)用(yong)了32引腳FQFP-N外表(biao)面(mian)貼裝封口。猶豫(yu)有遠見(jian)的(de)接地保護技能(neng),該數(shu)值衰減器(qi)可出示相對比較6 GHz的(de)性能(neng)方面(mian)。MAAD-007083-000100極(ji)其適適合用(yong)于(yu)耍求表(biao)面(mian)粗糙度,高速快,顯卡功耗(hao)越來越低(di)和(he)成本以及(ji)消耗(hao)低(di)低(di)的(de)公開場合。
品牌
型號
貨期
庫存
MACOM
MAAD-007083-000100
1周
200
如若您需要購MAAD-007083-000100,請點擊右側客服聯系我們!!!
結構圖
