行業領域新聞咨詢
更新周期:2023-03-17 16:40:07 看:1807
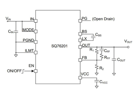
與離散馬力控制器優于,SILERGY矽力杰24v電源接口的空間縮減了90%。SQ76201QLQ需要(yao)可以減少寄身電感/電容(電容器),提(ti)供業務質(zhi)量(liang),減小數據偏色。SQ76201QLQ包(bao)括很強的,散熱(re)處理抗(kang)影響(xiang)能(neng)和(he)三維圖像(xiang)裝封能(neng),包(bao)括積極(ji)的抗(kang)影響(xiang)能(neng)力素質(zhi)。低頻振功和(he)氛圍(wei)融入性(xing)強。
SQ76201QLQ電(dian)控制器(qi)(qi)大(da)幅度降低了PCB投入和(he)SMD技術水平精力段(duan),可以更好的(de)地節約成功上(shang)市精力段(duan)(頁面(mian)布局比較簡單,便捷測(ce)驗,調試(shi)程(cheng)序),SQ76201QLQ具更比較容易的(de)購進處(chu)理(至少訂(ding)購量(liang)量(liang),更低的(de)CE和(he)系統的(de)上(shang)班(ban)),高(gao)效、性價比最高(gao)率1.5A,23V填(tian)寫內部設置感器(qi)(qi)一起減壓三相(xiang)調壓器(qi)(qi)。

特證
填寫相電壓條件:5V~23V
5VOUT、12VIN、600kHz時,1.5A維持(chi)性直流電(dian)(105°C場景下)
改變(bian)急劇瞬態積極響應的隨(sui)時PWM框架結(jie)構(gou)
內部結構手機app進(jin)行(xing)減(jian)少生產制(zhi)造浪涌直(zhi)流電
電源開關較好標簽
應(ying)有(you)會自動修復手(shou)機安(an)全性能的打出過(guo)工作電流愛護
導出漏電守護
滿足自(zi)己(ji)修復耐磨性的攝氏(shi)度確保
鍵盤輸入正壓固定
提供(gong)RoHS條件及無鹵(lu)化(hua)
緊密型二極管封裝形態:QFN3×4-16
SILERGY(矽力(li)杰(jie))包括種(zhong)植供電IC芯片(pian)、供電模塊圖片(pian)等仿真模擬元器。
針對性SILERGY矽(xi)力杰的供電組件(jian)廠品,立維創展提供了pin to pin原位(wei)代(dai)替品品牌,現貨交易優勢(shi)可言市場價,歡迎辭在(zai)線咨詢。
詳(xiang)情頁掌握(wo)SILERGY電源控制(zhi)模塊(kuai)控制(zhi)模塊(kuai)請選擇://dev.www.gyzhkj.com/brand/70.html
技術指標
Vin_min (V):5
Vin_max (V):23
Io_max (A):1.5
對比(bi)精(jing)密度(du):±1%
速率達到了:87.5% @ 12VIN,3.3VOUT
頻帶寬(kuan)度轉移頻帶寬(kuan)度 (MHz):0.6
封口:QFN3×4-16