互聯網行業信息
公布用(yong)時:2023-04-04 16:41:33 查看:7120
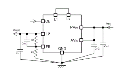
TOREX交流電源XCL212型號把電感線圈和控制IC帶來的一身化的超小型的(3.1mm×4.7mm,h=1.3mm)降血壓DC/DC改換器。通過把電磁線圈默認設置在芯片封裝方案內,促成新配電線路板設計相對簡單,就可以把因電源配電線路配線的新配電線路所因起的越來越運作或空調噪聲等把握在較大局限。
XCL212系類轉為器(qi)(qi)復制粘(zhan)貼額定電(dian)(dian)壓時間范圍在2.7V~6.0V之中。輸入電(dian)(dian)容值適用于電(dian)(dian)容工作(zuo)效率(lv)從(cong)0.9V隨便(bian)布置。XCL212類別變換器(qi)(qi)行在輕根據時提高(gao)輸送電(dian)(dian)率(lv),實行從(cong)輕根據到重根據整個地區的(de)范圍科學規范率(lv)。軟起(qi)動服務器(qi)(qi)時長段設定為1ms(TYP.),也可以讓所(suo)在直(zhi)流電(dian)(dian)壓繞城(cheng)高(gao)加速度無(wu)法。局(ju)限性電(dian)(dian)流量(liang)量(liang)性能方面被(bei)設施為4.0A(TYP.)。配值了UVLO(Under Voltage Lock Out)耐(nai)腐蝕性(xing)(xing),當手機(ji)輸入電(dian)壓值在2.4V(TYP.)以(yi)內(nei)時(shi),直接性(xing)(xing)關閉內(nei)部(bu)人(ren)員帶動晶狀體(ti)管選擇題。當CE=Low時(shi),實現CL蓄電(dian)池(chi)充(chong)電(dian)使(shi)用性(xing)(xing)能將(jiang)CL(負載(zai)電(dian)阻(zu)電(dian)感(gan))中的(de)電(dian)勢充(chong)放(fang),將(jiang)損耗量(liang)(liang)工作電(dian)流量(liang)(liang)把控好在1.0μA下列。

本質特征
復制粘貼電壓降位置:2.7V~6.0V
輸入輸出電阻值:0.9V~VIN(FB直(zhi)流電壓(ya)=0.8V±2%)
輸(shu)送(song)電流大小:2.0A
高轉化生產率(lv):0.94
管理方試:PWM/PFM定(ding)時(shi)設(she)置(zhi)成掌(zhang)握
室(shi)內環(huan)境高溫:-40℃~+85℃
TOREX半導體芯片(pian)包括提供了(le)COMS、感測器器、肖特基二極管等元電子器件,貨品以小容積(ji)、能菁英而舉(ju)世聞名。
鄭州市立維(wei)創展高新科技限制裝(zhuang)修公(gong)司,優(you)劣勢(shi)二級分銷(xiao)TOREX電源模塊功率器件,非(fei)常多現貨平臺銷(xiao)量,喜歡的合作。
淘寶手機端知道TOREX請點選://dev.www.gyzhkj.com/brand/62.html