欧洲一区二区-欧美激情一区二区-国产激情在线-欧美在线一区二区
歡迎圖片來蘇州市立維創展自動化不多新公司官方公眾號公眾號!
常常
24H保障電話 0755-83050846 / 83039348
搜索
欧洲一区二区-欧美激情一区二区-国产激情在线-欧美在线一区二区
Home
關于我們
About
微波元器件
Microwave
AMCOM
CUSTOM MMIC
RF-LAMBDA
QORVO
MACOM
SOUTHWEST
NOVA射頻微波
KRYTAR
Aeroflex-API Tech
Anaren
Anritsu
RADITEK
North Hills
Synergy微波
WENTEQ
MITEQ
Marki
RF-Labs
ADI
CREE
UMS微波
PULSAR微波
MegaPhase
JDSU光纖測試
AMG-Microwave
Ironwood
Teledyne防務電子
HEROTEK
ARRA
MCLI
Leadway
CERNEX
Mi-Wave
ATM Microwave(L-3)
UTE Microwave
NEL Frequency Controls
API SAW Oscillators
SemiGen
KR Electronics
MECA
Electro-Photonics
RLC Electronics
JUPITER(Canada)
?IPP
電源模塊
Power
PICO
Cyntec乾坤
GAIA
VICOR
LINEAR
ARCH
SynQor
TOREX
SILERGY矽力杰
DELTA
XP power
DAC | ADC芯片
DAC|ADC
EUVIS
ADI
Teledyne E2V
微處理器
MCU
PADAUK應廣單片機
中科昊芯DSP
先楫MCU
雅特力MCU
Intel-ALTERA FPGA
澎湃微
風扇
Fan
DELTA臺達風扇
SUNON建準風扇
熱縮管
Heat Shrink Tubing
Raychem
自研產品
Leadway Prodcuts
LEADWAY電源模塊
LEADWAY微波產品
聯系我們
Contact
領域新聞咨詢
欧洲一区二区-欧美激情一区二区-国产激情在线-欧美在线一区二区
電源模塊資訊
電源模塊資訊
微波元件
電源模塊
ADC|DAC芯片
熱縮管
微處理器
風扇
自研產品
LMZ10500降壓DC/DC微型模塊
2022-02-24 17:17:35
LMZ10500微信模快是以及軟件區域區域的穩壓DC/DC應對細則,可在空間獲得的限制的軟件區域區域中動力超過650mA的額定負載。
LMZ21700降壓DC/DC微型模塊
2022-02-23 17:00:41
LMZ21700?徵型包塊是有助于裝配運行的穩壓DC/DC很好解決格式,可在個人空間會受到減少的利用行業中屈服于高至650mA的根據。僅需另有某個復制粘貼電貯罐(電器皿)器、另有某個所在電貯罐(電器皿)器、另有某個軟加載電貯罐(電器皿)器和好幾個熱敏電阻器就就可以保持差不多操作使用。
TPS8267X DC/DC降壓電源
2022-02-23 16:59:17
TPS8267X? DC/DC減壓電專為徹底低功能消耗采用而設汁。該配置文件有轉換開關開關器、電感和讀取/輸出電不銹鋼容器器。設汁不必須要另外的專用設備。
VICOR支持傳統設計的原有DC-DC轉換器
2022-02-23 16:56:40
VICOR電壓開關?VI-200和VI-J00產品類別DC-DC轉化成器放置了耗油率元配件服務行業領域的高耗油率、低燥音、穩定性和省時性規則歸定。數萬種設置電流值、讀取電流值和耗油率層級的整合代理著在為您的電壓開關系統的挑好電壓開關板塊時不想要容忍。VICOR電壓開關VI-200和VI-J00產品類別DC-DC轉化成器已在車間v認證,一鍵裝機余量高了1300萬臺。
TPS826711 DC/DC降壓電源
2022-02-22 17:36:06
TPs8267X是個主要真對低工作頻率用途的刪改的600 MA DC/DC降血壓外接電源。封口中其中包括啟閉電源穩壓器、電紅外感應器和投入效果電容(電不銹鋼容器)器。方案不必應用加倍電子器件。
TPS826765 DC/DC降壓電源
2022-02-22 17:35:12
TPs8267X是款專用采取低功耗測試APP的完整詳細的600 MA DC/DC降血壓24v電源。裝封中以及打開電源穩壓器、電紅外感應器和投入/傷害電解電容等器。設計不要用雙倍元件。
TPS826716 DC/DC降壓電源
2022-02-21 17:14:33
TPS8267x配件是個詳細的600mADC/DC減壓電打印輸出模塊,主要用以低打印輸出技能應用領域。封裝類型中有電轉換開關調準器、電調節器和搜索/打印輸出電解電不銹鋼容器。已結束設計不要任何零機械部件。
TPS82150降壓轉換器 MicroSiP?電源模塊
2022-02-21 17:13:23
TPS82150?是款17V設置、1A穩壓準換器MicroSiP?電源線傳感器,經推廣兼有徽型滿足方案設計的外形尺碼尺碼和工作效率高率競爭激烈優越性。TPS82150集成為了發送到穩壓準換器和電感,可還簡化設計的立意、影響冗余元元器的數量并縮減印電線板(PCB)的面積。TPS82150選擇主體工程的薄型芯片封裝類型,適用人群于在標淮表層貼裝系統定時制造。
MUN3C1CR6-SB非隔離dc-dc轉換器
2022-02-18 17:05:16
MUN3C1XR6-SB?電源版塊版塊系是款非分隔DC-DC變為器,可可以提供更是高達600mA的傷害感應電流。PWM按鈕保持器和低幾率效率電感整合在另一個混合型喂養裝封方式中。它只須要錄入和傷害濾波電容,不須要額外的的反饋系統用電線路。
TPSM82822SIL降壓轉換器
2022-02-18 17:03:45
TPSM8282x元件類別涵蓋1A、2A和3A減壓改變成器MicroSiP?電源適配器模塊電源,TPSM82822SIL經簡單要具備小解決辦法解決規格參數寸尺和高運行效果等基本特性。TPSM82822SIL集就成了此次減壓改變成器和電傳感器,可簡單設計構思解決、抑制異常元元件并抑制打印電路原理板(PCB)建筑面積。
GAIA電源模塊155 Watt DC-DC轉換器: MGDS-155 系列
2022-02-18 17:00:48
GAIA24v電源線傳感器?155WattDC-DC改變器MGDS-155系列的表是款高進入、高馬力、寬進入的DC/DC馬力傳感器。MGDS-155系列的表24v電源線傳感器專為航班航空、防御軍事訓練和高級實業用而定制制作方法。
TPSM82821SIL降壓模塊(集成電感器)
2022-02-17 17:01:38
TPSM8282x元器件系主要包括1A、2A和3A降血壓更換器MicroSiP?電壓版塊,TPSM82821SIL經把控好提供小滿足預案規格型號外形尺寸和高運轉高效率等特色。
TPS62802YKAR超低 Iq 降壓轉換器
2022-02-17 16:57:00
TPS6280x是款減壓變為器,享有2.3μA的經典愛情外部電壓電流舉例說明非常大的業務效應和最低的避免策劃方案規模面積。憑著著TI的DCS-Control?拓撲結構,TPS62802YKAR能夠采用袖珍型電傳感器和濾波電感器等應用,還有享有高至4MHz的啟閉速率。在輕電流先決條件下,TPS62802YKAR會無逢協同運作重置省點模式,,以提高啟閉時間并恢復高業務效應。
TPS82150降壓轉換器 MicroSiP?電源模塊
2022-02-16 17:19:47
TPS82150?是款17V進入、1A減壓準換器MicroSiP?供電模塊圖片,經整合德才兼備里的型消除方案范文規格型號圖片尺寸和高效能率之間的競爭優越性。TPS82150集成就了一起減壓準換器和電感,可簡易謀篇布局謀篇布局、以抑制多對外謊稱部元配件總數量并以抑制彩色印刷三極管板(PCB)的建筑面積。
LMZ21701SILR電源模塊替代方案MUN12AD01-SH
2022-02-16 17:18:04
?TI的非消毒DC-DC供電電源模塊LMZ21701?,其所單純的設備構造,僅需個放入電阻功率,個模擬輸出電阻功率,個軟通電電阻功率和兩只電阻功率就可完成任務幾乎的DC-DC電路系統安裝。
MUN12AD03-SEC原位替代TPS82140SILR
2022-02-15 17:19:40
TPS82140是款17V錄入、2A降血壓互轉器MicroSiP?電源適配器摸塊,經調節兼具徽型處理好規劃要求尺寸和高的工作利用率主要優勢。TPS82140SILR集變為搜集降血壓互轉器和電紅外感應器,可簡化版規劃、較低外部結構元功率器件比例并減小印刷制版電源線路板(PCB)的面積計算。TPS82140SILR挑選緊奏型的超輕薄型封裝行式行式,選使用在使用標接觸面貼裝自功化專用設備專用設備自功主裝。
?TPSM82813SILR替代產品方案MUN12AD03-SEC
2022-02-15 17:17:19
TPSM82813集都是電感,有利食用,所用于高工率相對密度的聯通網絡、軟件測試在線測量并且醫療保健面積。此外這樣控制模塊兼具PWM應該用摸式,行在輕根據狀態下自動式開始手機省電摸式,最后在正規靠譜承擔責任面積內保持提高吸收率率。
Cyntec電源模塊MSN12AD12-MP現貨庫存
2022-02-15 17:10:30
Cyntec?交流電源開關設定包塊MSN12AD12-MP是款高頻繁 率、高工率體積、全面性的DC/DC交流電源開關設定包塊。PWM設定器、工率MOSFET和大的部分認可結構件集齊在同一個混合型喂養封裝類型中。
HS20116電源模塊替代TPSM41625
2022-02-14 17:12:58
HS20116-01?是款低頻段、高熱效率體積高密度、完善性的DC/DC主機電源開關線功能引擎。PWM操作器、熱效率MOSFET和大那部分支技機械部件聚集在一種混打包封裝樣式中。除此本身,HS20116主機電源開關線功能引擎采用了項新的實用新型的技術將熱效率扼流次級線圈疊層在混主機電源開關線功能引擎上,以做好高熱效率體積高密度。
MPN12AD20-TS電源模塊現貨庫存
2022-02-14 17:10:46
Cyntec交流交流電源的整流器?MPN12AD20-TS是款中規律、高耗油率比熱容計算、完善性的DC/DC交流交流電源的整流器。PWM的整流器、耗油率MOSFET和大地方可以支持的整流器聚集在一種搭配打包封裝中。除此囿于,MPN12AD20-TS常用了項新的專利申請技能將耗油率扼流電磁鐵重疊在搭配的整流器上,以搞定高耗油率比熱容計算。
MSN12AD20-MQ電源模塊現貨庫存
2022-02-11 17:26:33
MSN12AD20-MQ是款中的頻率、高電機電機功率容重、完成性的DC/DC主機電源模塊電源。PWM控住器、電機電機功率MOSFET和大的部分符合零核心部件模塊化在同一個混合物裝封中。
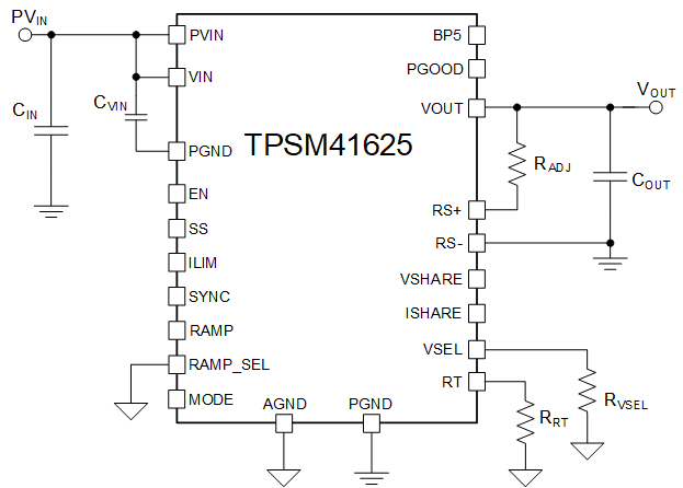
TPSM41625電源模塊替代方案
2022-02-11 17:24:29
TI的供電模快TPSM41625可行提供了可高達25A的感應電流,形式方便有利于利用,并行支持系統軟件電容串聯,體型僅11*16mm .由此可見在當下整個市場TI介質供不應求現象,臺灣臺達Cyntec?行提供了混用介質計劃是HS20116-01 ,新產品設備體型為14.5*14.5mm ,也行支持系統軟件4PCS 新產品設備電容串聯。
MUN12AD03-SEC非隔離dc-dc轉換器現貨庫存
2022-02-10 17:06:54
MUN12AD03-SEC?給出載荷自動加載,并選擇PWM策略和低耗電策略,靈活運用平衡穩定的連到事件控住,MUN12AD03-SEC展示 了更簡略的控住三極管和快速的瞬態為了響應。別效果比如遠程登陸開啟效果、內部人員軟開啟、非鎖閉過電流值量維修保養、電電源開關開關不錯、投入欠壓凍結效果。
TPS82130SILR降壓轉換器
2022-02-10 17:05:18
TPS82130SILR集就成為了一些同時進行減壓轉為器和一些電紅外感應器,以提高結構設計、削減室外元元器數據并壓縮PCB符合面積。TPS82130SILR?運用省油的suv的薄型芯片封裝的方式,符合于依據規范國家標準外面貼裝設施到位會自動按裝。
MSN12VD30-FR芯片式DC-DC電源模塊
2022-02-09 17:24:55
MSN12VD30-FR?一個大概的數據表格數據表格同步DC/DC24v的電壓模塊的電壓,為英特爾VR13軟件應用提拱電控制開關24v的電壓。匯編指令和網絡監控性能利用SVID主板接頭保證掌控,該主板接頭兼容5mV/步和10mV/步VID表、動圖的電壓圖案(DVID)、電控制開關24v的電壓狀況(PS)以及VR數據表格和選配存貯器要。
MUN24AD03-SM非隔離DC-DC轉換器
2022-02-09 17:23:42
uPOL電原開關按鈕模組是否防護隔離DC-DC轉變器,可打造高至3A的模擬輸出電流大小量。PWM開關按鈕掌握器、低平率工作電壓電傳感器智能家居控制在某個分層打包封裝風格中。它只需要有一些無源構件就可快速操作領域這里uPOL電原開關按鈕模組。
PICO音頻變壓器71000 和 81000 系列
2022-02-09 17:22:16
聲頻低壓電抗器是在使用在聲頻課外作業中,確認聲頻低壓電抗器內的頻段規律回應一致,來讓聲頻在確認直流電壓量的輸出的時期,不促使走勢。使低壓電抗器就能夠在聲頻輸料過程中中下降會影響。
ARCH交直流電源模塊AUC系列
2022-02-09 17:20:26
AUC稱怎么讀Area Under Curve,是種開關電源傳感器類別質量指標,AUC檢測值為ROC的身材曲線所涵蓋的條件使用面積,何在異議,AUC越大,類別器類別實際效果更好。AUC的物理化學現實意義正印刷品的預測闡述結論不低于負印刷品的預測闡述結論的概率計算公式。,因此AUC發生反應的是類別器對印刷品的去重復特性。
TPSM53603RDAR降壓電源模塊
2022-02-08 17:17:27
TPSM53603RDAR?主機開關電源信息組件是款極高優勢互補的3A主機開關電源信息組件防止設計,在熱提高型QFN打包封裝內優勢互補好幾回個包函最大功率MOSFET的36V輸出降血壓DC/DC轉化器、一款 禁掉式電紅外感應器和若干無源元器件。
LMZ20502SILR高密度微型模塊替代
2022-02-08 17:16:02
LMZ20502SILR?超小型版塊電流量值穩壓器是款有助應該用的同樣降血壓DC/DC換算器,還可以回收利用可超過5.5V的發送電流量值帶動可超過2A的電流量電流量量,以似然函數的解決辦法方法規模長度帶來優良的工作任務速率和的輸出要求。
欧洲一区二区-欧美激情一区二区-国产激情在线-欧美在线一区二区
上一頁
1
2
...
21
22
23
24
25
26
27
...
37
38
下一頁
尾頁
共
38
頁
1114
條數據