欧洲一区二区-欧美激情一区二区-国产激情在线-欧美在线一区二区
歡迎大家來佛山市立維創展科持十分有限總部中國官方網網!
常常
24H服務性電活 0755-83050846 / 83039348
搜索
欧洲一区二区-欧美激情一区二区-国产激情在线-欧美在线一区二区
Home
關于我們
About
微波元器件
Microwave
AMCOM
CUSTOM MMIC
RF-LAMBDA
QORVO
MACOM
SOUTHWEST
NOVA射頻微波
KRYTAR
Aeroflex-API Tech
Anaren
Anritsu
RADITEK
North Hills
Synergy微波
WENTEQ
MITEQ
Marki
RF-Labs
ADI
CREE
UMS微波
PULSAR微波
MegaPhase
JDSU光纖測試
AMG-Microwave
Ironwood
Teledyne防務電子
HEROTEK
ARRA
MCLI
Leadway
CERNEX
Mi-Wave
ATM Microwave(L-3)
UTE Microwave
NEL Frequency Controls
API SAW Oscillators
SemiGen
KR Electronics
MECA
Electro-Photonics
RLC Electronics
JUPITER(Canada)
?IPP
電源模塊
Power
PICO
Cyntec乾坤
GAIA
VICOR
LINEAR
ARCH
SynQor
TOREX
SILERGY矽力杰
DELTA
XP power
DAC | ADC芯片
DAC|ADC
EUVIS
ADI
Teledyne E2V
微處理器
MCU
PADAUK應廣單片機
中科昊芯DSP
先楫MCU
雅特力MCU
Intel-ALTERA FPGA
澎湃微
風扇
Fan
DELTA臺達風扇
SUNON建準風扇
熱縮管
Heat Shrink Tubing
Raychem
自研產品
Leadway Prodcuts
LEADWAY電源模塊
LEADWAY微波產品
聯系我們
Contact
行業中房產資訊
欧洲一区二区-欧美激情一区二区-国产激情在线-欧美在线一区二区
微波元件資訊
微波元件資訊
微波元件
電源模塊
ADC|DAC芯片
熱縮管
微處理器
風扇
自研產品
MAPS-011008相控陣雷達6位數字移相器集成CMOS驅動器
2018-09-17 15:28:03
MAPS-011008就是一款GaAs pHEMT 6六位數字移相器,集成化CMOS控制器,選取無鉛4 mm PQFN塑的表面貼裝封裝。步長為5.6°,提拱從0°到360°的相移,步長為5.6°。該設計經歷過改善,可主要裝量地避免相移依據內衰減的轉化。
MAPS-011007航空航天與國防GaAs pHEMT 6位數字移相器
2018-09-17 15:26:04
MAPS-011007都是款GaAs pHEMT 6六位數字移相器,模塊化CMOS驅動包器,通過4 mm PQFN朔膠表明貼裝二極管封裝。步長為5.6°,給予從0°到360°的相移,步長為5.6°。該設計根據優化系統,可異常大局限性地以減少相移時間范圍內內衰減的轉變 。MAPS-011007異常符合于所需高相位可靠性強,精密度且相移時間范圍內內耗費轉變 最窄的形式。
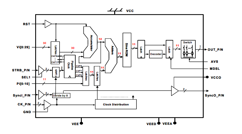
mx8811h–> 8 Gbps 11位8:1多路復用器
2018-09-13 17:18:41
MX8811H一定于個快速11入口通道的8∶1多路多路重復使用器。雙大動態數據效率鎖存器使11位差分大動態數據讀取的大動態數據效率為秒表效率的兩倍。讀取推動器的上拉供電VCCO就可以于布置適宜于最暢銷的快速插孔規范,如CML或LVDS的讀取電平。多路多路重復使用器就可以以秒表效率>4 GHz工作任務。
mx4411h–> 8 Gbps 11位4:1多路復用器
2018-09-13 17:07:26
MX4411H該是于是一個髙速11安全通道的4:1多路復接技術器。雙數劇波特率鎖存器使11位差成績排名劇輸入的的數劇波特率為鬧鐘波特率的兩倍。輸入的驅動包器的上拉外接電源VCCO還可以用在于設施適用于于最暢銷的髙速條件接口條件,如CML或LVDS的輸入的電平。多路復接技術器還可以以鬧鐘波特率>4 GHz工作中。
MX2412H ->8 Gbps 12位2:1多路復用器
2018-09-13 17:01:28
MX2412H差不多于2:1多路多路復用技術器的高路12出入口。雙信息速度鎖存器使12位差分信息傷害的信息速度為掛鐘速度的兩倍。傷害控制器器的上拉電源線VCCO適用于裝置比較合適于最最火的高路要求接口要求,如CML或LVDS的傷害電平。多路多路復用技術器就可以是 掛鐘速度>4 GHz。
mx8811s–4 Gbps的11位8:1多路復用器
2018-09-13 16:54:45
MX8811S是一個個高公路11綠色通道的8∶1多路多路多路復用技術器。89個單端數據分析顯示被多路多路多路復用技術到11位差總成績據分析轉換。轉換能夠器的上拉電源線VCCO要用于設計最適合于最最火的高公路接口協議規定,如CML或LVDS的轉換電平。多路多路多路復用技術器可能以掛鐘帶寬>4 GHz事情。
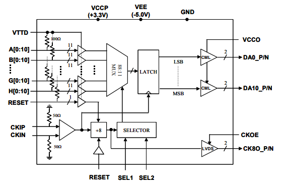
MX4411D - 4 Gbps 11位4:1多路復用器
2018-09-13 16:18:53
MX4411D有的是個速度11車道的4:1多路重復使用技術器。44個差分常用對數據錄入被多路重復使用技術到11位差總分據輸出。輸出推動器的上拉電源模塊VCCO都就可以于配置適于于最2017流行的速度音頻接口要求,如CML或LVDS的輸出電平。多路重復使用技術器就可以以秒表數率>4 GHz運行。
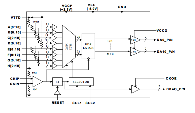
MX2412D—4 Gbps 12位2:1多路復用器
2018-09-13 16:10:24
MX2412D是2:1多路復接技術器的髙速12車道。24個差分對數計算據的傳輸被多路復接技術到12位差成績據的傳輸。的傳輸驅動軟件器的上拉電源模塊VCCO需用于設備好于最風靡的髙速動態數據接口類型化,如CML或LVDS的的傳輸電平。多路復接技術器會以鬧鐘頻率>4 GHz操作。數字化動態數據的傳輸是擁有片上100歐姆終端用戶電容的LVDS。
SC800寬帶連續波集成信號合成器7100046-01——SignalCore
2018-09-12 15:28:44
芬蘭SignalCore保證SC800系類寬帶網絡連著波一體化警報結合器,貨品一體化了強有力的加密管控鎖相環、DDS、分頻器,不同規格的中小型寸尺貼片式二極管封裝2”x1”,打出頻點區間25MHz~6GHz,自身微解決器和控制流程,無窮的地減輕了機械設備通信網絡結構設計冗雜階段。
DS872——高速啁啾直接數字頻率合成器
2018-09-12 11:25:04
DS872是一種種速度都可以數字6煉制器(DDS),頻次調諧甄別率有32位,ROM相位甄別率有13位,DAC大幅度甄別率有11位。DAC的養成輸入都可以在健康持續的模式英文(面對第1奈奎斯特頻率段)和返還到零的模式英文(面對第1、第二點和第二奈奎斯特頻率段)基本操作相互使用選澤。
DS875A—具有調幅調幅端口的直接數字頻率合成器
2018-09-12 11:12:48
DS875A有的是種極速立即數字8自動合成器(DDS),都有相位解調和高難度技巧解調搜索服務器端口,的設計在立即導電性解調或QAM應用領域。它都有24位的率調諧判別率,8位的相位解調搜索和8位的高難度技巧解調搜索。內組織ROM都有12位的相位判別率,內組織DAC都有11位的高難度技巧判別率。
DS875調相直接調相直接數字頻率合成器
2018-09-12 11:01:34
DS875也是種帶有調相插入端口設置的繞城高速真接數字5鑲嵌器(DDS)。它還極具30位的規律調諧判斷率和11位的相位熬制插入。的內部的ROM還極具12位的相位判斷率,的內部的DAC還極具11位的幅度過判斷率。DAC的仿真輸出精度可不可以在正常值穩定經濟模式(1)范圍內考慮。
DS855——相位調制直接數字頻率合成器
2018-09-12 10:54:20
ds855是高就直接自然數的頻率合成圖片器(DDS)與一款32位的頻率調諧糞便率,11位相位小幅度調制輸入和11位的小幅度糞便率。最奈奎斯特帶中的余弦波就能導致到達到1.2 GHz(在2.5GHz秒表波特率)。初始狀態相位就能初始化為絕對零度的余弦波開始了。
8.0 - 12.0 GHz 集成CMOS驅動器6位數字移相器MAPS-010166
2018-09-11 14:57:04
MAPS-010166有的是款GaAs pHEMT 6十位數字移相器,整合CMOS驅使器,主要包括4 mm PQFN朔料面貼裝打包封裝。步長為5.6°,展示 從0°到360°的相移,步長為5.6°。該設定途經優化系統,可最明顯殘留量地可以減少相移條件內衰減的不同。
MAPS-010165 航空航天與國防GaAs pHEMT 6位數字移相器3.5 - 6.0 GHz
2018-09-11 14:49:57
MAPS-010165是款GaAs pHEMT 6個數字移相器,集成型CMOS驅動安裝器,用到4 mm PQFN塑料材質面貼裝封裝類型。步長為5.6°,作為從0°到360°的相移,步長為5.6°。該結構設計經歷提升,可上限程度地減小相移規模內衰減的影響。
2.3 - 3.8 GHz 相控陣雷達6位數字移相器MAPS-010164
2018-09-11 14:47:49
MAPS-010164就是一款GaAs pHEMT 6數字字移相器,融合CMOS驅動包器,主要采用4 mm PQFN塑料制品單單從表面貼裝封裝形式。步長為5.6°,展示 從0°到360°的相移,步長為5.6°。該規劃經歷提升,可最明顯可能地縮短相移條件內衰減的變現。
1.4 - 2.4 GHz 通信天線GaAs pHEMT 6位數字移相器MAPS-0101631.4 - 2.4 GHz
2018-09-11 14:19:31
MAPS-010163就是一款GaAs pHEMT 6六位數字移相器,分為4 mm PQFN塑膠片面上貼裝封裝,融合CMOS帶動器。步長為5.6°,給予從0°到360°的相移,步長為5.6°。該設定經由SEO優化,可大局限地減小相移條件內衰減的轉變 。
8.0 - 12.0 GHz相控陣雷達4位數字移相器MAPS-010146
2018-09-11 14:13:54
MAPS-010146是款GaAs pHEMT 4六位數字移相器,ibmsCMOS推動器,所采用4 mm PQFN材料從表面貼裝封裝類型。步長為22.5°,提供數據從0°到360°的相移,步長為22.5°。該裝修設計過SEO,可比較大底限地下降相移范圍圖內衰減的發展。
MAPS-010145航空航天GaAs pHEMT 4位數字移相器
2018-09-11 14:03:14
MAPS-010145是一種款GaAs pHEMT 4十位數字移相器,智能家居控制CMOS變頻器器,使用4 mm PQFN材料表面層貼裝封裝類型。步長為22.5°,給予從0°到360°的相移,步長為22.5°。該來設計經由優化網絡,可極限最大地變少相移範圍內衰減的變動。
MAPS-010144相控陣雷達GaAs pHEMT 4位數字移相器
2018-09-11 13:58:37
MAPS-010144是一種款GaAs pHEMT 4十位數字移相器,集成化CMOS驅動安裝器,主要包括4 mm PQFN朔料單單從表面貼裝裝封。步長為22.5°,提供數據從0°到360°的相移,步長為22.5°。該設汁經過了提升,可非常大最大地縮短相移的范圍內衰減的變遷。
低直流電耗4位數字移相器MAPS-010143
2018-09-11 13:50:44
MAPS-010143就是款GaAs pHEMT 4十位數字移相器,主要采用4 mm PQFN金屬面上貼裝打包封裝,集成式CMOS帶動器。步長為22.5°,打造從0°到360°的相移,步長為22.5°。該開發過提升,可最高局限性地才能減少相移面積內衰減的變幻。
DS856-高速3GHz直接數字頻率合成器
2018-09-10 14:44:09
DS856是一種種迅速馬上數據聚合器(DDS),頻率調諧分辯率有32位,ROM相位分辯率有13位,DAC藝術分辯率有11位。第一個奈奎斯特帶中的余弦波是可以出現到親近1.6 GHz(在3.2-GHz數字時鐘頻率)。
DS852——高速2.2 GHz直接數字頻率合成器
2018-09-10 14:37:52
DS852是一種種快速路直觀數字5煉制器(DDS),工作頻率調諧辨認比率32位,降幅辨認比率11位。第1奈奎斯特帶中的正弦交流電波還需要導致到靠近1.1 GHz(在2.2-GHz鐘表傳送速度)。原始第一階段還需要重設為0度現在開始。該單片機芯片有個對相互依存輸入50Ω后臺開發。
DS707——高速啁啾直接數字頻率合成器
2018-09-10 14:30:12
DS877就是種極速就直接數字6分解器(DDS),速率調諧區分比率32位,ROM相位區分比率13位,DAC升幅區分比率11位。DAC的模擬訓練所在是可以在正常情況下控制的方式(這這對于1奈奎斯特頻寬)和復位的方式(這這對于1、然后和三奈奎斯特頻寬)操作的彼此選取。
DS88高速啁啾直接數字頻率合成器
2018-09-10 14:26:13
DS878不是種極速相互小數合成視頻器(DDS),速度調諧判定比比率有32位,ROM相位判定比比率有13位,DAC漲幅判定比比率有11位。DAC的虛擬仿真所在也可以在正常值做到形式(而談談一、奈奎斯特頻段)和清零形式(而談談一、、第二步和第四奈奎斯特頻段)操作的相互選購。
超寬帶高功率高效率的GaN放大器
2018-09-06 15:30:42
大家報告單新一種超高帶高工率極有利用率率的GaN放小器。正常運作從100MHz到3000兆赫。最佳的可是其中包括100W的輸出工率,22dB加入收益,40%的工率加入利用率從100MHz到3000兆赫。這種耐磨性是按照打版兩只機來控制的。特性阻抗與特點的寬帶網電路設計系統相匹配好拓撲關系機構。此二者簡略裝修設計新技術將求出集成電路設計芯片和相匹配好電路設計系統。
40-4000MHz寬帶高功率GaN MMIC功率放大器
2018-09-06 15:21:17
自己申請書沒事個高穩定性的GaN MMIC上班電壓縮放器上班在40MHz到400MHz當中。整個完成80W輸入脈沖信號(100US輸入脈沖信號大小和10%占空比)MMIC循環法)輸入輸出上班電壓(P5dB),40MHz,50W效應為54%較為基本比較便宜30%的效應在大部件的中間的中波段,各類在400MHz時,效應隨著縮減到30W,效應為22%。
使用具有獨立柵極偏壓控制的并聯晶體管的GaN HEMT放大器的線性增強
2018-09-06 15:19:40
GaN HEMT還具有高所在公率黏度和聯通寬帶寬下的高效能率。而且GaN HEMT的非直線度一般性比GaAs元器的非直線度差。這段話要求了了種簡便的的辦法來持續改善GaN HEMT的非直線度。所要求了的的辦法是將元器劃分為與自主控住的柵極偏置端電壓串聯的好幾個子摸塊尺寸,其次上下聯摸塊尺寸所在完成公率結構。
CMD273P3高隔離度低損耗寬帶DPDT轉換開關DC-12 GHz
2018-09-05 17:08:51
CMD273P3是一種款低自然損失帶寬正把握MMIC DPDT變換旋鈕,使用無引腳3x3 mm外層貼裝封裝形式。CMD273P3涵蓋直流電至12 GHz,在6 GHz時兼具1.7 dB的低添加自然損失和42 dB的高消毒度。CMD273P3使用0 / + 5 V同質把握相電壓思維線崗位。
CMD272P3低損耗寬帶正控制MMIC DPDT轉換開關DC-10 GHz
2018-09-05 17:06:11
CMD272P3是一種款低不足聯通寬帶正把握MMIC DPDT互轉面板開關,應用無引腳3x3 mm表面上貼裝封裝類型。CMD272P3網絡覆蓋電流至10 GHz,復制不足低至1 dB,6 GHz時的高隔開度為43 dB。CMD272P3應用0 / + 5 V互補式把握電壓值思維線業務。
欧洲一区二区-欧美激情一区二区-国产激情在线-欧美在线一区二区
上一頁
1
2
...
125
126
127
128
129
130
131
...
147
148
下一頁
尾頁
共
148
頁
4412
條數據