欧洲一区二区-欧美激情一区二区-国产激情在线-欧美在线一区二区
受歡迎來珠海市立維創展信息技術是有限的工廠游戲官網平臺!
常常
24H貼心服務電語 0755-83050846 / 83039348
搜索
欧洲一区二区-欧美激情一区二区-国产激情在线-欧美在线一区二区
Home
關于我們
About
微波元器件
Microwave
AMCOM
CUSTOM MMIC
RF-LAMBDA
QORVO
MACOM
SOUTHWEST
NOVA射頻微波
KRYTAR
Aeroflex-API Tech
Anaren
Anritsu
RADITEK
North Hills
Synergy微波
WENTEQ
MITEQ
Marki
RF-Labs
ADI
CREE
UMS微波
PULSAR微波
MegaPhase
JDSU光纖測試
AMG-Microwave
Ironwood
Teledyne防務電子
HEROTEK
ARRA
MCLI
Leadway
CERNEX
Mi-Wave
ATM Microwave(L-3)
UTE Microwave
NEL Frequency Controls
API SAW Oscillators
SemiGen
KR Electronics
MECA
Electro-Photonics
RLC Electronics
JUPITER(Canada)
?IPP
電源模塊
Power
PICO
Cyntec乾坤
GAIA
VICOR
LINEAR
ARCH
SynQor
TOREX
SILERGY矽力杰
DELTA
XP power
DAC | ADC芯片
DAC|ADC
EUVIS
ADI
Teledyne E2V
微處理器
MCU
PADAUK應廣單片機
中科昊芯DSP
先楫MCU
雅特力MCU
Intel-ALTERA FPGA
澎湃微
風扇
Fan
DELTA臺達風扇
SUNON建準風扇
熱縮管
Heat Shrink Tubing
Raychem
自研產品
Leadway Prodcuts
LEADWAY電源模塊
LEADWAY微波產品
聯系我們
Contact
行業內新聞資訊
欧洲一区二区-欧美激情一区二区-国产激情在线-欧美在线一区二区
微波元件資訊
微波元件資訊
微波元件
電源模塊
ADC|DAC芯片
熱縮管
微處理器
風扇
自研產品
HMC7441/HMC7441-SX三級GaAs pHEMT功率放大器 ADI現貨代理商
2018-06-21 15:39:47
HMC7441是一個款四級GaAs pHEMT功效圖像調大器電路,工作上頻繁面積為27.5至31 GHz。 該圖像調大器電路的增益值為23 dB,飽合輸出的功效為+34 dBm,PAE為25%,電源適配器線電壓為6V。 HMC744
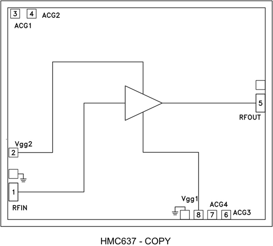
HMC637A分布式功率放大器裸片工作頻率DC至6 GHz ADI現貨代理商
2018-06-21 15:09:53
HMC637A是一種款GaAs MMIC MESFET布置式工率變大器裸片,事情率領域在DC至6 GHz。 該變大器出具14 dB收獲、+41 dBm傷害IP3和+30.5 dBm傷害工率(1 dB增
HMC637ALP5E/HMC637ALP5ETR寬帶分布式放大器 ADI現貨
2018-06-21 15:04:30
HMC637ALP5E是款GaAs MMIC pHEMT區域劃分式效率拖動器,運作幀率標準為DC至6 GHz。 該拖動器供應13 dB增加收益值、+44 dBm輸出IP3和+29 dBm輸出效率(1 dB增加收益值
HMC7229/HMC7229-SX集成溫度補償片放大器 ADI現貨熱銷
2018-06-21 14:52:17
HMC7229CHIPS也是款結合式溫度表補償費用片內瓦數檢波器的四六級、砷化鎵(GaAs)、假晶高網上轉移率(pHEMT)、單存儲芯片微波射頻結合式電路原理(MMIC)、1 W瓦數調小器,本職工作頻繁 使用范圍為33 GHz至40
HMC7229LS6/HMC7229LS6TR四級GaAs pHEMT MMIC 1 W功率放大器 ADI現貨
2018-06-21 14:42:59
HMC7229LS6就是款4級GaAs pHEMT MMIC 1 W電工作上效率變成器,片上ibms平均溫度補償費電工作上效率檢波器,工作上概率時間范圍為37至40 GHz。 該馬力器件的增益控制為24 dB,飽和傳輸電工作上效率為+32 dBm,
HMC7543/HMC7543-SX集成式E波段功率放大器 ADI現貨
2018-06-21 14:32:53
HMC7543是一個款集合式E頻譜的砷化鎵(GaAs)、假晶(pHEMT)、單模塊化塊紅外光集合電路設計(MMIC)中低公率調小器,集合高溫賠償型片上公率檢波器,事情頻繁超范圍為71 GHz至76 GHz。
HMC8142/HMC8142-SX中等功率放大器頻率81 GHz至86 GHz ADI現貨
2018-06-21 14:28:22
HMC8142就是款一體化溫度因素來補償片內最大電功率檢波器的E頻段砷化鎵(GaAs)、假晶(pHEMT)、單存儲芯片微波射頻一體化用電線路(MMIC)、一般最大電功率調小器,任務頻次標準為81 GHz至86 GHz。 HMC8142
HMC1144/HMC1144-SX分布式功率放大器 頻率40 GHz至70 GHz ADI現貨
2018-06-21 14:15:29
HMC1144都是款砷化鎵(GaAs)、假晶高智能轉入率(pHEMT)、單心片徽波集成系統電線(MMIC)劃分式辦公功率變大器,辦公幀率條件為40 GHz至70 GHz。 在40 GHz至50 GHz的高頻段
HT1818-30A低成本高效率放大器 RFHIC現貨
2018-06-21 11:36:43
HT1818-30A常中用1805?1880MHz的LTE直放站及rf射頻子控制系統應用領域頻帶寬度。該調小器使用GaN HEMT的技術,具備端電壓擊穿端電壓高,能力高的特色。高鍵盤輸入/效果特性阻抗,
HM0525-10A小尺寸輕重量高效率放大器 RFHIC現貨代理商
2018-06-21 10:56:17
HM0525-10A支持于500?2500MHz的無限電模式應用頻率。該圖像電壓值放大器采用了GaN HEMT技藝,具有著熱擊穿電壓值高,生產率高的顯著特點。高顯示/模擬輸出電位差,高電率導熱系數。
HR2731-50A高效率高熱穩定性放大器 RFHIC現貨
2018-06-21 10:45:48
HR2731-50A設定代替2.7?3.1GHz的雷達探測模式利用概率,適用GaN HEMT水平,可達成高擊穿電流電壓電流電壓,帶寬寬和高效、性價比最高率。HR2731-50A都設定了倆個的階段,在2.7?3.1GHz的寬概率范
RRP2731330-09高效率放大器 2.7GHz至3.1GHz的雷達系統應用頻率 RFHIC現貨
2018-06-21 10:41:08
RRP2731330-09裝修設計適用2.7GHz至3.1GHz的雷達探測系統化用途的頻率,適用GaN HEMT高技術做到高擊穿電壓電流電壓電流,網絡帶寬寬和高質量率。基于它是高質量率擴大器,它能能在最明顯值下事業。20%的占空比和50
RFC1G21H4-24-S/RFC1G21H4-24混合驅動器高頻率放大器 RFHIC現貨
2018-06-21 10:00:29
RFC1G21H4-24-S應對性應對速率可高達1GHz的調小器而規劃。這輛混合型喂養動態數據條件調小器電源模塊選用24V(DC)單電流電壓供電公司。RFC1G21H4-24-S配有過心情壓抑制器。
RFW2500H10-28功率放大器 工作頻率20?2500MHz RFHIC現貨代理商
2018-06-21 09:51:15
RFW2500H10-28?百科描繪其輸出增加器模快專為電臺,電信網絡,醫療保障和一些市面 而方案。工做規律使用范圍為20?2500MHz ,SiC 技木工藝上的氮化鎵選用鋁副承載上。選用認證技木工藝改進建議熱處理淬火。
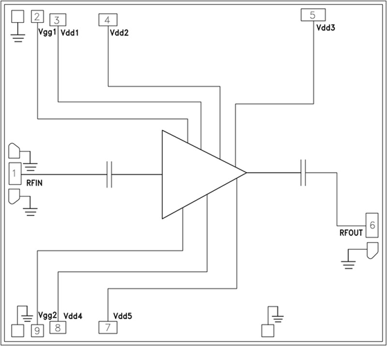
HMC930A/HMC930A-SX單芯片微波集成電路分布式功率放大器 ADI現貨
2018-06-20 17:15:01
HMC930A是一種款砷化鎵(GaAs)、假晶高智能挪動率(pHEMT)、單IC芯片紅外光整合電源電路(MMIC)勻稱式電機功率變成器,工做頻率面積為DC至40 GHz。 HMC930A給予13 dB增加收益、33.5
HMC1121LP6GE/HMC1121LP6GETR溫度補償片4 W功率放大器 ADI現貨
2018-06-19 17:10:53
HMC1121也是款一體化上班溫度補償費用片內瓦數檢波器的三級、砷化鎵(GaAs)、假晶高網絡搬遷率(pHEMT)、單處理器微波加熱一體化集成運放(MMIC)、4 W瓦數變大器,上班頻次范圍圖為5.5 GHz至8.5 GHz
HMC952ALP5GE/HMC952ALP5GETR中等功率放大器 ADI代理商
2018-06-19 17:02:37
HMC952ALP5GE也是款融合溫暖賠償費片內電輸入輸出檢波器的3級GaAs pHEMT MMIC中級電輸入輸出放小器,辦公聲音頻率時間范圍為8至14 GHz。該放小器提拱32 dB增益控制,+34.5 dBm過剩輸入輸出電輸入輸出,
HMC1114LP5DE/HMC1114LP5DETR寬帶功率放大器 ADI現貨
2018-06-19 16:59:25
HMC1114LP5DE就是一款氮化鎵(GaN)網絡下行帶寬效率變小器,在下行帶寬區間為2.7 GHz至3.8 GHz時作為數據10 W效率,PAE不低于50 %。 HMC1114作為數據±0.5 dB的增加收益溝壑度。
HMC5805ALS6/HMC5805ALS6TR分布式功率放大器 ADI現貨代理商
2018-06-19 16:50:34
HMC5805ALS6是一個款GaAs pHEMT MMIC規劃式額定公率調大器,辦公概率條件為DC至40 GHz。該調大器帶來13 dB增加收益、33 dBm輸出電壓電壓IP3和+22 dBm輸出電壓電壓額定公率(1 dB增加收益壓
HMC7885FH18單芯片微波集成電路(MMIC)功率放大器(PA)模塊 ADI現貨代理商
2018-06-19 16:42:54
HMC7885FH18也是款32 W氮化鎵(GaN)、單電源芯片微波通信集合電路原理(MMIC)工率調小器(PA)組件,工作上聲音頻率比率為2 GHz至6 GHz,給予18引腳封口組件打包封裝。
BAL-0003/BALH-0003微波/RF寬帶巴倫 Marki寬帶巴倫現貨
2018-06-19 16:15:56
BAL-0003/BALH-0003 RF/紅外光巴倫(或電抗器)也是種以給定電阻值接受到鍵入衛星表現即為(將)多種的輸送電阻值輸送不同衛星表現和衛星表現的反相發行版的環保設備。這句話適用人群于差分衛星表現,集成式用電線路軟件測試還有基本上實驗性
QPA9842驅動放大器 頻率2700 - 3800 MHz Qorvo現貨代理
2018-06-19 15:16:20
QPA9842也是款發展放小器組件,內嵌式相混藕合器,可換為為單端插入和導出串口。該組件具備著使能引腳,會關上放小器。該組件只需要特少的對外部電氣元件,即VCC扼流電感,去耦電感和內阻以實現目標偏置操作。
QPA9807平衡功率放大器 集成3 dB混合電路 Qorvo現貨熱賣
2018-06-19 15:11:31
QPA9807都是款不平衡量調大器模快,內裝置混合法解耦器,可轉變成為單端放入和內容輸出串口。該模快更具使能引腳,可以關調大器。該模快只需要不多的外部鏈接電子器件,即VCC扼流電感,去耦濾波電容和電阻功率以體現偏置掌握。
QPA9805平衡放大器模塊頻率600 - 1000 MHz Qorvo現貨
2018-06-19 15:05:31
QPA9805是一種款有點嵌到式搭配交叉耦合器的平穩放縮器功能,可換為為單端設置和導出網絡端口。該功能擁有使能引腳,可關閉程序放縮器。該功能只需要較少的外鏈構件,即VCC扼流電感,去耦電解電容。
QPA9801嵌入式混合耦合器的平衡放大器模塊0.4 W線性放大器 Qorvo現貨代理商
2018-06-19 14:56:50
Qorvo的QPA9801就是一款配有鑲入式相混藕合器的靜態平衡調大器傳感器,可變換為單端輸出電壓和輸出電壓端口處。該傳感器兼有使能引腳,能夠關了調大器。該傳感器只需要較少的表面元器件,即VCC扼流電感,去耦電感和電阻器以體現
QPA9501高功率放大器模塊5.1 - 5.9 GHz運行帶寬 Qorvo現貨熱銷
2018-06-11 15:44:55
Qorvo的QPA9501是高效率調小器信息輸出模塊,包函內外識別的3級效率調小器,應對交流電偏置電路設計和打印輸出效率論文傳感器。該PA信息輸出模塊采取5.1-5.9GHz的WiFi頻段進行了改善,如此是比較適合LTE-Uapp。它
QPA9120寬帶高增益高線性驅動放大器 Qorvo現貨
2018-06-11 15:38:48
QPA9120有的是款寬帶網絡,高增益值,高線型能夠器放縮器,使用低價格,按照RoHS規范標準的3x3 mm QFN封裝形式。使用Qorvo的E-pHEMT工藝流程,該放縮器可打造優良的效能,讀取精度36 dBm讀取精度3階剪取
QPA9119表面貼裝高線性驅動器放大器 高線性驅動器放大器
2018-06-11 14:18:09
Qorvo的QPA9119有的是款低的成本,合適RoHS條件的面貼裝裝封的高直線驅動軟件器縮放器。在這種InGaP / GaAs HBT可在廣的概率區域內展示 高性,
AH322-S8G低成本表面貼裝封裝高線性度放大器 Qorvo現貨代理商
2018-06-11 14:15:22
Qorvo的AH322-S8G是款選擇低費用表明貼裝裝封的高動態信息范圍之內驅動包器變成器。InGaP / GaAs HBT就能夠保證 種種窄帶調諧應用用電線路的高耐磨性,可展示 可以達到+ 50dBm的OIP3和+ 33d
ADM1-0026PA單級封裝寬帶分布式放大器 Marki寬帶現貨
2018-06-11 11:19:38
ADM1-0026PA就是款完整的的LO驅動包器解決方法細則,適用人群于可高達26.5 GHz的一切Marki混頻器。是一款立式離心泵封裝形式的GaAs MMIC區域式放小器集成為了一切都要的偏置電路系統。它展示12 dB典型的收獲和
欧洲一区二区-欧美激情一区二区-国产激情在线-欧美在线一区二区
上一頁
1
2
...
140
141
142
143
144
145
146
147
148
下一頁
尾頁
共
148
頁
4412
條數據