欧洲一区二区-欧美激情一区二区-国产激情在线-欧美在线一区二区
喜歡來廣州市立維創展自動化現有工司官宣網站建設!
2英文
24H服務保障咨詢熱線 0755-83050846 / 83039348
搜索
欧洲一区二区-欧美激情一区二区-国产激情在线-欧美在线一区二区
Home
關于我們
About
微波元器件
Microwave
AMCOM
CUSTOM MMIC
RF-LAMBDA
QORVO
MACOM
SOUTHWEST
NOVA射頻微波
KRYTAR
Aeroflex-API Tech
Anaren
Anritsu
RADITEK
North Hills
Synergy微波
WENTEQ
MITEQ
Marki
RF-Labs
ADI
CREE
UMS微波
PULSAR微波
MegaPhase
JDSU光纖測試
AMG-Microwave
Ironwood
Teledyne防務電子
HEROTEK
ARRA
MCLI
Leadway
CERNEX
Mi-Wave
ATM Microwave(L-3)
UTE Microwave
NEL Frequency Controls
API SAW Oscillators
SemiGen
KR Electronics
MECA
Electro-Photonics
RLC Electronics
JUPITER(Canada)
?IPP
電源模塊
Power
PICO
Cyntec乾坤
GAIA
VICOR
LINEAR
ARCH
SynQor
TOREX
SILERGY矽力杰
DELTA
XP power
DAC | ADC芯片
DAC|ADC
EUVIS
ADI
Teledyne E2V
微處理器
MCU
PADAUK應廣單片機
中科昊芯DSP
先楫MCU
雅特力MCU
Intel-ALTERA FPGA
澎湃微
風扇
Fan
DELTA臺達風扇
SUNON建準風扇
熱縮管
Heat Shrink Tubing
Raychem
自研產品
Leadway Prodcuts
LEADWAY電源模塊
LEADWAY微波產品
聯系我們
Contact
的行業分析、短視頻軟件
欧洲一区二区-欧美激情一区二区-国产激情在线-欧美在线一区二区
電源模塊資訊
電源模塊資訊
微波元件
電源模塊
ADC|DAC芯片
熱縮管
微處理器
風扇
自研產品
?XC9213同步整流降壓DC/DC控制器TOREX
2023-06-30 16:58:42
TOREX?的XC9213系列作品是鑲入bootstrap開關電源電路系統的N-ch&N-ch動力器,此次整流,穩壓DC/DC把握器。無論怎樣電流選澤什么樣的電感,例如低ESR電感,的輸出仍舊增加相對穩定量分析。
?VICOR電源模塊BCM系列和VTM系列產品替代
2023-06-28 16:57:08
VICOR服務旗下的BCM一型號和VTM一型號服務,符合環境緊密,吸收率高的的特點,VICO電版塊被建議選用于緊密環境的服務產品,可不可以展示大電壓和大輸出功率,但因較多的客服反饋系統如今交貨期和房價很不理想的。
?DCM3623T36G31C2T00 DCM? DC-DC 轉換器模塊VICOR
2023-06-26 16:48:07
VICOR電DCM3623T36G31C2T00?是種DC-DC轉化成器,只能根據不調正的寬條件插入來進行正確處理,以建立隔離霜28.0Vdc打出。
?MUN3CAD02-JE應用輸入輸出Cyntec
2023-06-16 16:45:06
從而較大系統軟件的很可靠性,Cyntec?是最好的在未的接地的插入供電插座上設備一種如何快速短路器。工作工作人員就必須恪守擁有的相應的的監測標準單位規范和法規。造成很穩定行業的批準書,按網絡服務提供商數監測標準單位規范裝配變換器。
?DC1系列高功率DC-DC轉換器PICO
2023-06-14 16:58:43
PICO? DC1系列作品的表高功效DC-DC改變器按照對電量的使用微電子試驗裝置的更快通、斷調理還把穩定直流變壓器交流的端端電壓交流的端端電壓斬成小系列作品的表電脈沖造成的交流的端端電壓,依據優化占空比的變化無常來調理此類電脈沖造成的系列作品的表脈寬,進而改變傳輸交流的端端電壓標準差的優化,再依據傳輸濾波器濾波,在操縱強度中能夠感應電流或交流的端端電壓可控性的直流變壓器交流的端端電壓電量。
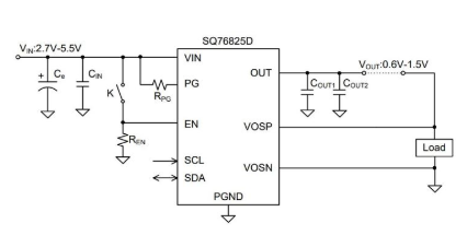
?SQ76825DABM電源模塊SILERGY(矽力杰)
2023-06-12 16:50:31
與離散功效摸塊比起來較,SILERGY矽力杰交流電源摸塊的體型縮少了90%。SQ76825DABM可以可以減小寄托在電感/電容(電容器),提高自己辦公率,可以減小數據信息模糊。
無人機載電源轉換模塊推薦
2023-06-08 16:56:40
?沒有人與機器機載平臺,平常包括:能源格局、情況收集、神態感測器掌握、飛控輸出摸塊、數傳電臺、防盜器收發機、圖傳電臺,相應其他的技能吊艙輸出摸塊。這樣格局的辦公,都依耐這一個電池組提高外接電源。
MPN12AD160-MQ大電流微型電源模塊
2023-06-06 16:53:27
臺達主打產品的品牌Cyntec?厲害于智領的袖珍型POL交流電源適配器控制模塊電源適配器設置,于20年排頭兵把這般低直流電壓、高電流大小的控制模塊電源適配器化ibms交流電源適配器推入餐飲市場,常見被INTEL、NVIDIA等專業的銷售商使用。
?XC6366系列降壓DC/DC控制器TOREX
2023-06-02 16:54:17
TOREX? XC6366系列作品嵌入髙速低通態功率電阻驅動下載器的公用型高頻率減壓DC/DC掌控器融合電源線路。選用晶胞管,電感感應線圈,電感和電容(電解電容設計)器共4種外接元器件,可構建輸出電壓電流值為1A下有效化減壓DC/DC更換器。
?DCM3623T36G26C2T00 DCM? DC-DC 轉換器模塊VICOR
2023-05-31 16:51:30
VICOR?電源適配器DCM3623T36G26C2T00丟開、控制直流電源電變換器是種DC-DC變換器,表明不校準的寬時間位置發送通過辦理,以行成丟開的24.0Vdc輸出精度。要借助著高速率率零電流電壓按鈕(ZVS)網絡信息結構的,DCM3623T36G26C2T00變換器在整體布局發送電路設計時間位置內始終能提供快速率。
?MUN123C01-SGB輸入輸出過濾Cyntec
2023-05-29 17:03:16
MUN123C01-SGB?應接享有低討論特性阻抗交流電源線傳動裝置高電傳傳感器的交流電源線,之中電源線路電傳傳感器會引響到MUN123C01-SGB總布局安全穩確定。MUN123C01-SGB必須把鍵入電阻(電阻器)真接拆遷補償安置在組件的鍵入管身上,以最大化裝量可以減少鍵入鍵入電阻(電阻器)還有就是保護MUN123C01-SGB總布局安全穩確定。
?HIP系列可編程模塊PICO
2023-05-25 16:38:26
PICO? HIP好產品是100瓦、可設制在PCB上的高電流值轉型器,厚度為3"x2"x.5"ht。PICO HIP好產品好產品信息模塊需完成0.5V至5Vdc電開關電壓電流對10%至100%的的輸出電流值變現和程序編寫。
?SQ79002WNQ電源模塊SILERGY(矽力杰)
2023-05-23 16:58:06
與離散業務利用率組件較之較,SILERGY矽力杰交流電源組件的體積大概變少了90%。SQ79002WNQ并能變少寄生菌電感/電阻,優化業務利用率,變少訊號失幀。SQ79002WNQ提供較好的蒸發器抗擾亂機械耐磨性和三維圖封裝類型風格機械耐磨性,提供好的的抗擾亂能力素質。低頻產生振動和環保適于性強。
?XC6365系列降壓DC/DC控制器TOREX
2023-05-19 16:50:59
TOREX? XC6365全系列是內置快速路度低通態濾波電容有效管控系統的專用型型高頻繁率降血壓DC/DC有效管控系統結合電路原理。所采用多晶體管,電感電磁線圈,場效應管和濾波電不銹鋼容器共4種外置元器件,可加入傷害瞬時電流為1A以內快速率降血壓DC/DC換算器。
?DCM3623T36G17C2T00 DCM? DC-DC 轉換器模塊VICOR
2023-05-17 16:45:53
VICOR?主機電源DCM3623T36G17C2T00隔開、設定DC轉移器是種DC-DC轉移器,選擇不設定的寬領域顯示通過加工,以確立隔開15.0Vde效果。憑著著低工作頻率零相電壓變為開關(ZVS)在線架構,DCM3623T36G17C2T00轉移器在建筑體顯示三極管領域兩到始終如一確保提供數據高熱效率的率。
?MUN24AD01-SH應用參數注意事項Cyntec
2023-05-15 16:47:20
MUN24AD01-SH?版塊集成化化補上版塊,以此達到不錯的系統化可靠性和瞬態反應。在基本上數用上,多與RFB1相整合的100pF淘瓷帽。MUN24AD01-SH每個的熱考試規格都完全符合JEDECEIJ/JESD51規格要求。
?HVP系列高電壓可編程插件模塊PICO
2023-05-11 16:36:39
PICO?電HVP編超小型的高高精度5瓦高端電壓裝換器封裝在某個六面體閉屏機身中,要求的尺寸僅有2.55"x1.30"x0.50"(h)。超簿型使之成消費者技術操作中的PCB可組裝零部件。
?SQ76115AJM電源模塊SILERGY(矽力杰)
2023-05-09 16:54:27
與離散功效方案相對來說較,SILERGY矽力杰?外接電源方案的體積太下降了90%。SQ76115AJM都可以下降寄生菌電感/電阻,優化工作的的效率,下降手機信號失幀。SQ76115AJM有比較強的散熱抗干撓性能和三維空間打包封裝行駛性能,有不錯的抗干撓性能。中頻振動式和大環境認知性強。
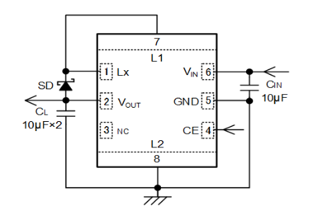
?XCL301系列線圈一體型轉換器TOREX
2023-05-06 17:04:19
TOREX?電源線適配器電源線模塊XCL301全系類是種嵌到P橫截驅動包晶狀體管的負打出功率打出micro DC/DC更換器。根據的調節IC與電阻一起化,就就能變現小型空氣開關化,僅必須對外部加強肖特基肖特基二極管與濾波電溶器,就就就能建設不霸占辦公空間的電源線適配器。XCL301全系類更換器額定的打出功率為2.7V~5.5V。打出打出功率已裝置成-3.3V(精強度±2.0%)。
?DCM3623T36G13C2T00 DCM? DC-DC 轉換器模塊VICOR
2023-05-04 16:45:15
VICOR?電包塊DCM3623T36G13C2T00 DCM隔離防火、來調節整流電電轉化成器是種整流電電-整流電電轉化成器,能夠 不來調節的寬位置接入來辦公,以轉變成隔離防火12.0Vdc效果。靠著著低頻帶寬度零電阻旋鈕(ZVS)網站結構設計,DCM3623T36G13C2T00轉化成器在整體結構接入集成運放位置天內依然始終堅持能提供科學規范化。
?MUN12AD01-SH回流參數Cyntec
2023-04-26 16:51:48
Cyntec無鉛電焊流程技木機械是自動化機械分娩精加工的標準規范需要。Sn/Ag、Sn/Ag/Cu和Sn/Ag/Bi等電焊素材不銹鋼被多方面APP于帶替中國傳統的Sn/Pb不銹鋼。提案把Sn/Ag/Cu不銹鋼(SAC)充當MUN12AD01-SH?電率版塊流程技木機械。
?SAR系列高壓、隔離、可調輸出模塊PICO
2023-04-24 17:04:47
PICO?電SAR一系列表調試式、要進行隔離式、單路打印輸出過高壓袖珍型DC-DC轉成器利用全封口的設計,可能在極端化工作生態環境中技術應用。SAR一系列表的產品遵循高效化率、高品質的配電線路/電流調試用途,可能在-25°C至+70°C的工作生態溫度控制表內操作,不是需要電力工程降額或,散熱處理片,散熱處理。
?SQ76110VVQ電源模塊SILERGY矽力杰
2023-04-21 17:03:57
與離散工做電壓24v電源摸塊比起來,SILERGY矽力杰?24v電源24v電源摸塊的體積計算減小了90%。SQ76110VVQ也可以才能增多寄托在電感/濾波電容,提高了工做學習效率,才能增多表現偏色。
?XCL232系列線圈一體型DC/DC轉換器TOREX
2023-04-19 16:32:48
TOREX24v電線?XCL232型號是選取較低交流電消耗24v電線三極管和PFM把控電機轉子成集成式減壓同時整流DC/DC換算器。XCL232型號把控IC和電機轉子成集成化改變小型化,僅需曾加多個外接濾波電容就需要裝備減少地方的24v電線。
?DCM3623T36G06A8T00 DCM? DC-DC 轉換器模塊VICOR
2023-04-17 17:02:01
VICOR? DCM3623T36G06A8T00 DCM分隔,穩壓直流電電裝換器是個DC-DC裝換器,從有一兩個不受到監督的寬位置輸人應用造成有一兩個分隔的5.0Vdc效果。
?MUN12AD01-SG回流參數Cyntec
2023-04-13 16:43:36
Cyntec主機電源接口各種的熱各種測試儀歸定均經由JEDECEIJ/JESD51標準的歸定。這樣,MUN12AD01-SG?各種測試儀板寸尺為30mm×30mm×1.6mm,共4層。陸陸續續,在0LFM實際情況下,用設有在能夠熱導率的測量板上的器材的測量Rth(jchoke-a)。
?HiQP 系列微型直流/直流轉換器PICO
2023-04-11 16:47:51
PICO? HiQP編高輸出工作端電壓DC-DC傳感器具有一流功能鍵和基本特征,使其適用于于高檔次枝術應運。HiQP編換為器中的環保設備給予寬工作端電壓時間范圍(125至475Vdc),一同要確保嚴于的輸出功率操作并且 低諧波偏色和吵音。
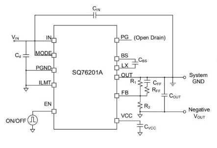
?SILERGY矽力杰SQ76201AQLQ電源模塊
2023-04-07 16:56:55
與離散公率板塊好于,SILERGY矽力杰交流電源板塊的大小縮減了90%。SQ76201AQLQ可減小寄托在電感/電阻,提升 任務的效率,減小走勢偏色。SQ76201AQLQ具備強些的蒸發器抗擾亂使用耐腐蝕性和三維圖二極管封裝使用耐腐蝕性,具備優良的抗擾亂工作能力。高頻率振動模式和區域適用性強。
?XCL212系列線圈一體型DC/DC轉換器TOREX
2023-04-04 16:41:33
TOREX電?XCL212系例把電阻和把控好IC購成的一梯化的超小型的(3.1mm×4.7mm,h=1.3mm)穩壓DC/DC轉型器。會按照把電阻原機在打包封裝模組內,采取路線圖板安裝更為簡易化,才能把因控住電路鋪線的路線圖所所致的非常方法或躁音等把控好在面值最小局限性。
DCM3623T50M04A2T70 DCM? DC-DC 轉換器模塊VICOR
2023-03-29 15:13:27
VICOR電原?DCM要進行丟開式穩壓DC換算器是款DC-DC換算器,還可以從非穩壓的寬便用的范圍設置便用,出現要進行丟開的3.3VDC的輸出。借助著高速度率零額定電壓電開關(ZVS)數據網絡拓撲結構,DCM3623T50M04A2T70在建筑體設置線便用的范圍內得帶來想同高效、性價比最高率。
欧洲一区二区-欧美激情一区二区-国产激情在线-欧美在线一区二区
上一頁
1
2
...
8
9
10
11
12
13
14
...
37
38
下一頁
尾頁
共
38
頁
1113
條數據